|
6407| 3
|
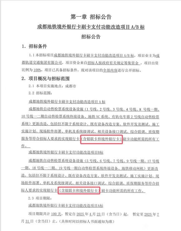
[四川群众呼声] 成都要推进银行卡拍卡乘车,二三圈层刷卡机具更换?真的假的?[已回复] |

赞
打赏
微信扫一扫,转发朋友圈 已有 51 人转发至微信朋友圈 本贴仅代表作者观点,与麻辣社区立场无关。麻辣社区平台所有图文、视频,未经授权禁止转载。 本贴仅代表作者观点,与麻辣社区立场无关。 麻辣社区平台所有图文、视频,未经授权禁止转载。
| ||
满意(0)
不满意(0)
| ||