麻辣社区-四川第一网络社区

校外培训 高考 中考 择校 房产税 贸易战
阅读: 7564|评论: 7

[即时新闻] 绵阳索尼克电子有限责任公司股东维权闹剧?真相究竟如何!

[复制链接]

绵阳索尼克电子有限责任公司股东维权闹剧?真相究竟如何!

最近,绵阳索尼克电子有限责任公司的一系列事件引发了广泛关注。今天,就来和大家聊聊其中争议颇大的“股东维权委员会”相关事宜。

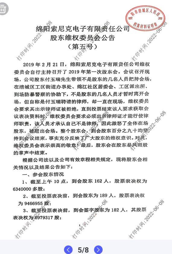
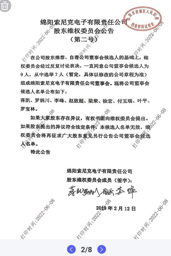
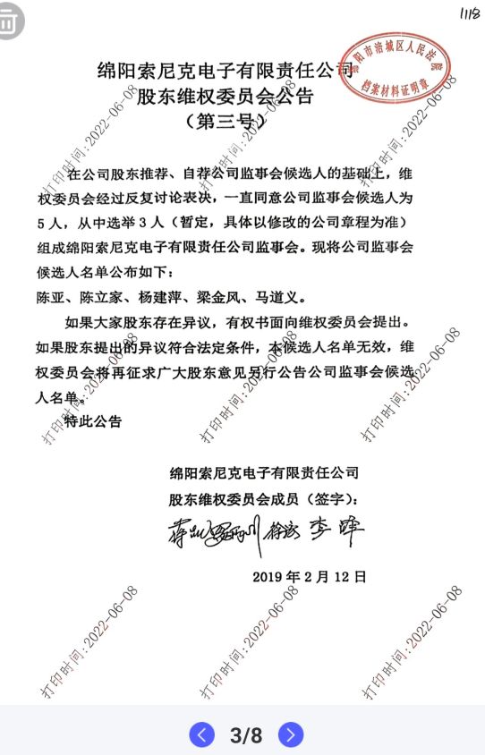
“股东维权委员会”成员竟打着“绵阳索尼克电子有限责任公司”的旗号,主持召开“索尼克电子有限责任公司2019年股东维权委员会第一届股东会” ,这一行为实在令人费解。从法律规定来看,股东会的召集和主持有着严格的程序。正常情况下,应当由董事会召集,董事长主持;董事长不能履行职务或者不履行职务的,由副董事长主持;副董事长不能履行职务或者不履行职务的,由半数以上董事共同推举一名董事主持 。只有在董事会不能履行或者不履行召集股东会会议职责时,监事会才应当及时召集和主持;监事会不召集和主持的,连续九十日以上单独或者合计持有公司百分之十以上股份的股东才可以自行召集和主持 。那么,这个“股东维权委员会”是否符合这些法定的召集和主持条件呢?从目前情况看,似乎并没有公开信息表明其具备合法资格。

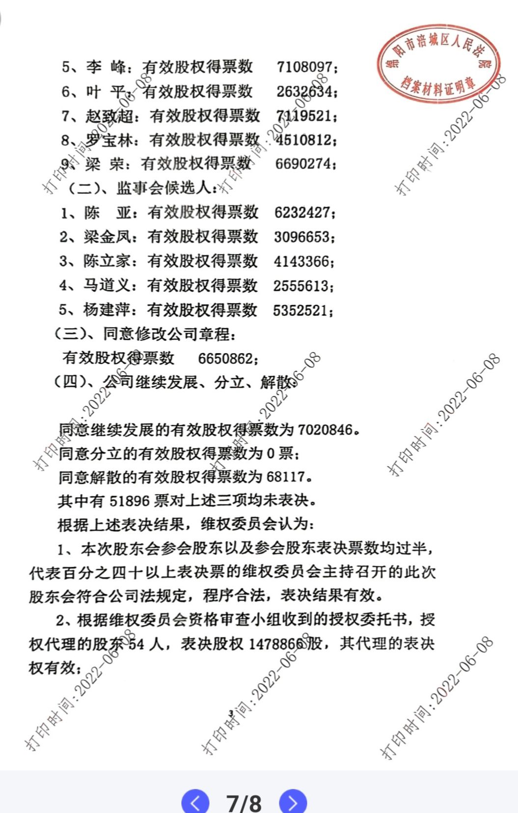
更让人惊讶的是,在他们主持召开的所谓“股东会”后,以他们自行统计出来的票数,“股东维权委员会”成员竟然都当选为董事会成员和监事会成员。这一选举结果的合法性实在存疑。且不说召集会议的主体资格有问题,在选举过程中,是否遵循了公司章程中规定的选举程序和表决规则呢?从后续事件发展来看,这些“当选”成员以此为依据向绵阳市涪城区人民法院提起民事诉讼,案由为“公司决议效力纠纷案” ,结果(2019)川0793民初1969号判决结果是不支持。这不得不让人思考,整个事件背后到底隐藏着什么?是真的为了股东维权,还是另有目的?

这一事件也给其他公司和股东敲响了警钟。在公司治理过程中,任何涉及股东权益和公司决策的行为,都必须严格按照法律法规和公司章程进行。希望相关各方能够尊重法律、尊重公司治理规则,共同维护公司的正常运营和股东的合法权益。也期待绵阳索尼克电子有限责任公司的这场风波能够早日平息,回归正轨。大家对这件事有什么看法呢?欢迎在评论区留言讨论!
20250613130500front2_0_7871248_FjTkDCGukHJlzEBuUwXmu_Res7wO.jpg
20250613130500front2_0_7871248_FouCe9SHgo3AWotuulU_pYhM6TLk.jpg
20250613130500front2_0_7871248_FkbgDw5i043iDgK5Am5-WF6ioA1T.jpg
20250613130500front2_0_7871248_FhtCv44hFqDSpwKpx6Z6j_4YLdz4.jpg
20250613130500front2_0_7871248_FgWizaNMf8y3GHG8Oy06i742J565.jpg
20250613130500front2_0_7871248_FmrClGwAKTckkY_6nr-tO7EOnlKD.jpg
20250613130500front2_0_7871248_FvuMA_g4nOlvDXqrDCx4wAwNLCdM.jpg
20250613130500front2_0_7871248_FuLv-_7ar9X72tJnfYXjKdSBYtid.jpg

打赏

微信扫一扫,转发朋友圈

已有 60 人转发至微信朋友圈

   本贴仅代表作者观点,与麻辣社区立场无关。
   麻辣社区平台所有图文、视频,未经授权禁止转载。
   本贴仅代表作者观点,与麻辣社区立场无关。  麻辣社区平台所有图文、视频,未经授权禁止转载。

 楼主| 发表于 2025-6-13 13:22 来自麻辣社区客户端 | 显示全部楼层

 楼主| 发表于 2025-6-13 13:25 来自麻辣社区客户端 | 显示全部楼层
“股东维权委员会”主持召开的“股东维权委员会决议”能代表“公司决议”吗?

 楼主| 发表于 2025-6-13 14:30 来自麻辣社区客户端 | 显示全部楼层
请版主不要删除我跟帖所发的相关证据的内容,否则网友们还以为我是在“假打”

 楼主| 发表于 2025-6-13 15:12 来自麻辣社区客户端 | 显示全部楼层
“股东维权委员会”蒋凯由“维权”变“夺权”!

 楼主| 发表于 2025-6-15 12:45 来自麻辣社区客户端 | 显示全部楼层
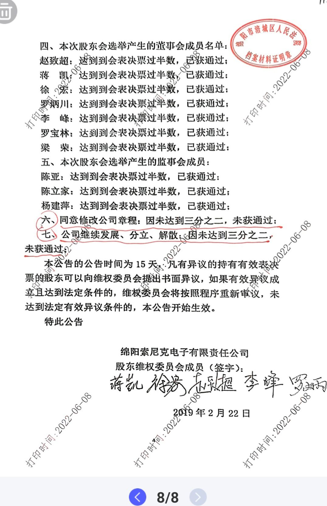
请涪城区人民法院审判该案的法官看清楚“股东维权委员会”的第五号公告内容:六、同意修改公司章程:因未达到三分之二,未获通过。

 楼主| 发表于 2025-6-15 12:53 来自麻辣社区客户端 | 显示全部楼层
尊敬的涪城区人民法院审判法官:

恳请您在审理本案时,务必审慎研读"股东维权委员会"第五号公告中的关键内容。公告第六条明确记载:关于修改公司章程的决议,因未达到三分之二法定比例,最终未能获得通过。这一事实犹如定海神针,清晰地划定了权利边界。

众所周知,公司章程是公司的"宪法",是规范公司组织与行为的根本准则。在公司章程修改这一重大事项未能通过的情况下,后续有关法定代表人、董事长变更登记的效力,无疑成为无源之水、无本之木。这种建立在不稳定根基上的变更,如何能通过法律的严谨检验?

我们怀着对司法公正的深切期待,恳请法院在判定"公司效力确认纠纷"时,以事实为依据,以法律为准绳,对法定代表人董事长变更登记的合法性进行严格审查。司法的天平不容倾斜,法律的尊严不容亵渎,我们坚信在依法治国、有错必纠方针政策指导下定能作出经得起历史检验的公正裁决!

 楼主| 发表于 2025-8-7 08:54 来自麻辣社区客户端 | 显示全部楼层
高级模式 自动排版
您需要登录后才可以回帖 登录 | 注册

本版积分规则

复制链接 微信分享 快速回复 返回顶部 返回列表 关闭