麻辣社区-四川第一网络社区

校外培训 高考 中考 择校 房产税 贸易战
阅读: 3505|评论: 4

[转帖] 筋斗云:新能源汽车,“价格战”兴奋剂决不能打

[复制链接]

2021年优秀网友 2017年优秀网友

发表于 2025-6-2 04:45 | 显示全部楼层 |阅读模式
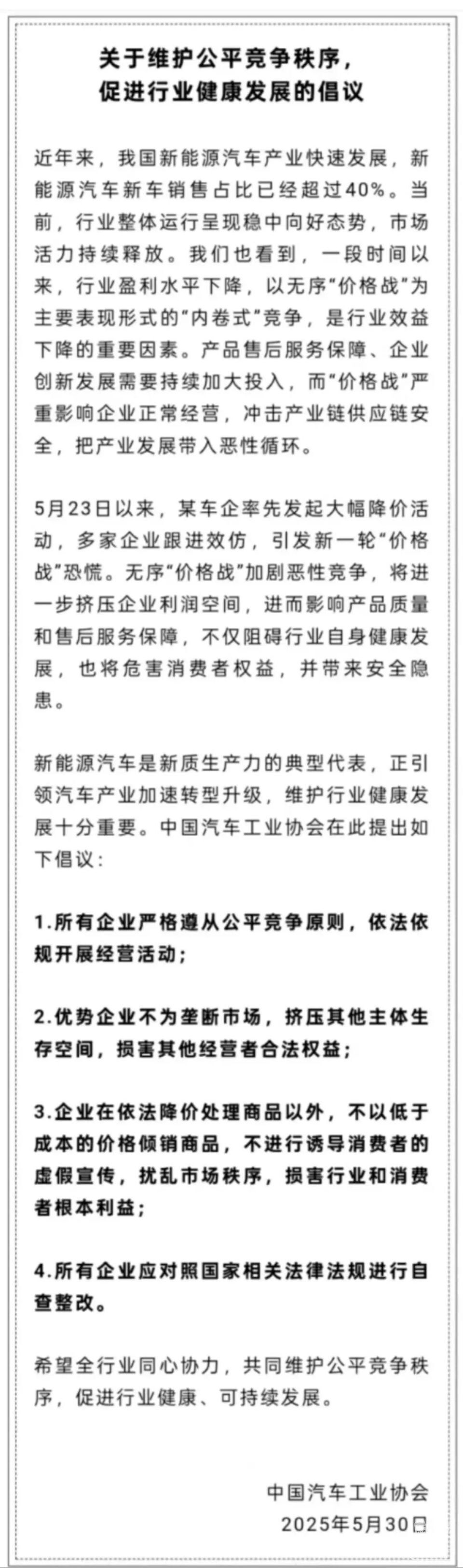
        针对近日车企掀起新一轮“价格战”,中国汽车工业协会发布《关于维护公平竞争秩序,促进行业健康发展的倡议》,明确表示反对。
打赏

微信扫一扫,转发朋友圈

已有 0 人转发至微信朋友圈

   本贴仅代表作者观点,与麻辣社区立场无关。
   麻辣社区平台所有图文、视频,未经授权禁止转载。
   本贴仅代表作者观点,与麻辣社区立场无关。  麻辣社区平台所有图文、视频,未经授权禁止转载。

2021年优秀网友 2017年优秀网友

 楼主| 发表于 2025-6-2 04:53 | 显示全部楼层
  工信部亦表态支持倡议,强调“‘价格战’没有赢家,更没有未来”。明确的信号、坚决的态度,给无序“价格战”踩下刹车,可谓及时。

  这两年,一些车企口口声声反对“内卷式”竞争,却又不断扣动“价格战”扳机,严重影响行业生态与市场秩序,冲击产业链供应链安全。数据显示,2024年汽车行业利润率仅为4.3%,低于整个下游工业利润率及2023年水平;今年一季度,利润率进一步下降到3.9%。一边是屡创新高的产销量和良好口碑,另一边却是“越造越赔”“增收不增利”的困境。这样的背离意味着行业处于亚健康状态,不可能持久。

  “价格战”硝烟弥漫,深层次的隐患重重。供应商的利润空间与应收账款、生产工人的薪酬待遇、产品的质量与安全、售后服务等消费者合法权益,才是最终的伤害承受者。低价低质产品还会大幅消耗“中国制造”好不容易积攒的国际形象与口碑。殷鉴不远。在上世纪90年代末,国产摩托车凭借物美价廉,畅销东南亚市场。但好景不长,价格战最终导致产品力下滑,不仅失去了市场份额,更让中国制造的口碑急转直下。今天,我们决不能让国产摩托车的“滑铁卢”在新能源汽车产业上演。

  中国制造在许多领域之所以能从跟跑实现领跑,最主要靠的不是低价,而是创新。曾经,不到10万的国产油车无人问津;如今,20多万的国产新能源车“一车难求”……蜕变背后,在于有智能驾驶、先进电池、智能座舱等技术创新的支撑。今天的中国制造,正处于从“价格导向”到“价值导向”跃升的关键阶段。

  眼下,新能源汽车产业发展一日千里,各国车企也在加大投入研发新技术新产品,中国车企尽管颇有优势,但远没有到大幅领先、高枕无忧的境地。车企须坚守长期主义发展理念,通过技术创新、管理创新降低生产成本,给广大消费者带来更优质、更具性价比的产品。莫要在资本裹挟下扭曲商业逻辑,只会用价格战来追求短期市值和股价。否则,等资本套现离场后,产业就只剩“赔本赚吆喝”的空壳,出海进程也将被迟滞。

  从治理角度看,整治无序“价格战”,也急需新思路、新举措。如何界定“不合理低价”?如何甄别有效竞争与“内卷式”竞争?既出手果决,又审慎包容,定能为国产汽车踩下高质量发展的“电门”,为中国制造打开更广阔发展空间。
641

最佳新人

发表于 2025-6-2 07:40 | 显示全部楼层
  难道那些几万元的车,卖我们十几二十万,五六十万就是合理的?为什么以前的BBA能够卖那么高?为什么他们也要降价?有信心可以不跟啊,难道消费者都不懂?

最佳新人

发表于 2025-6-2 07:40 | 显示全部楼层
  我个人认为国家管好质量就好,无需干预价格。反倒是价格高的还通过国家认可才行,低价格其实更有利于消费,

发表于 2025-6-2 22:53 | 显示全部楼层
         《中国汽车工业协会》是个什么鬼?
高级模式 自动排版
您需要登录后才可以回帖 登录 | 注册

本版积分规则

复制链接 微信分享 快速回复 返回顶部 返回列表 关闭