麻辣社区-四川第一网络社区

校外培训 高考 中考 择校 房产税 贸易战
阅读: 30514|评论: 3

长征三部曲之莫斯科和博古之间的直接双向密码通讯

[复制链接]

发表于 2025-5-12 09:42 | 显示全部楼层 |阅读模式
阿布拉莫夫给中共中央(博古)的电报[color=var(--md-box-samantha-normal-text-color)  !important]1934 年 9 月 26 日于莫斯科 绝密

[color=var(--md-box-samantha-normal-text-color)  !important]阿布拉莫夫致 [中共] 中央

[color=var(--md-box-samantha-normal-text-color)  !important]我们认为与你们的直接双向密码通讯已经建立起来了。乌拉![共产国际执行委员会] 国际联络部祝贺我们的朋友们 —— 无线电报务员和译电员,并祝愿他们今后取得更大的成绩。
英雄的苏维埃中国万岁!


[color=var(--md-box-samantha-normal-text-color)  !important]全宗 495,目录 184,卷宗 48(1934 年发文),第 22 页。
英文打字稿,原件。 image.png

王明和康生给中共中央(博古)的电报[color=var(--md-box-samantha-normal-text-color)  !important]1934 年 9 月 28 日于莫斯科 绝密

[color=var(--md-box-samantha-normal-text-color)  !important]王明和老板致中央苏区、中共中央

[color=var(--md-box-samantha-normal-text-color)  !important]现回复你们 [1934 年] 9 月 17 日 N 号电。我们不明白,你们为什么准备以主力对广州部队实施打击。须知,从你们的前几次报告来看,现在正在与广州人进行谈判,此外,即便我们现在不能利用,那么我们也应该为自己保留今后利用南京人和广州人之间矛盾的可能性,而现在向广州人进攻就会使我们失去这种可能性,并会使暂时还没有对我们实施积极作战的补充力量仇视我们,因此,请说明你们决定的理由。

[color=var(--md-box-samantha-normal-text-color)  !important]全宗 495,目录 184,卷宗 48(1934 年发文),第 23 页。
打字稿,原件,最后的建议是米夫亲笔写的。 image.png

共产国际执行委员会政治书记处政治委员会给中共中央的电报[color=var(--md-box-samantha-normal-text-color)  !important]1934 年 9 月 30 日于莫斯科

[color=var(--md-box-samantha-normal-text-color)  !important]致中央苏区 [中共] 中央

[color=var(--md-box-samantha-normal-text-color)  !important]考虑到这样一个情况,即今后只在江西进行防御战是不可能取得对南京军队的决定性胜利的,我们同意你们将主力调往湖南的计划。对南京的决定性行动只能在前面的湖南机动作战结束后采取,这意味着,首先歼灭何键的军队,这样我们的力量才能进一步壮大和巩固。但是在湖南作战的时候,应该同时完成其他一些任务:第一,为了在尽可能长的时间内对驻扎在那里的南京军队实施强有力的骚扰性打击,留在江西的部队要展开持久的 [军事] 行动,目的是干扰他们在湖南的行动;第二,组建独立的东方军,由第 7、第 10 军团和来自中央苏区的另一个军团组成,目的是在东部四省交界处建立和发展一个强大的根据地,给蒋介石的军队在湖南方向上的集中造成困难,还可以隐蔽我们在湖南的主要计划;第三,我们认为把目前在汀州 —— 连城地区活动的部队留在福建而不调往湖南是比较适宜的。这个军团应该组成独立的南方军,其任务是在厦门方向或者在东北方向进行机动作战,也是为了在闽赣边界地区建立自己的根据地。请确认电报是否收到和解密。

[color=var(--md-box-samantha-normal-text-color)  !important]全宗 495,目录 184,卷宗 48(1934 年发文),第 27 页。
英文打字稿,原件。 image.png

注释
  • [color=var(--md-box-samantha-deep-text-color) !important]阿布拉莫夫:共产国际相关工作人员,负责与中共中央的通讯联络事务,对建立双向密码通讯表示祝贺。
  • [color=var(--md-box-samantha-deep-text-color) !important]王明:中国共产党历史上的重要人物,当时在莫斯科,参与共产国际与中共中央的沟通联络,对中共中央的军事行动决策提出疑问。
  • [color=var(--md-box-samantha-deep-text-color) !important]康生:当时也在莫斯科,与王明一同向中共中央发电报,关注中共军事行动方向及对各方关系的影响。文中 “老板” 经注释可知指康生 。
  • [color=var(--md-box-samantha-deep-text-color) !important]米夫:共产国际工作人员,参与了王明和康生给中共中央电报中最后建议的撰写。
  • [color=var(--md-box-samantha-deep-text-color) !important]何键:当时是国民党湖南省政府主席、军阀,其所率军队是中共在湖南作战时面临的敌方力量 。 这些电报反映了共产国际与中共中央在军事战略、作战方向及内部沟通等方面的情况,对研究土地革命战争时期的历史有重要价值。

打赏

微信扫一扫,转发朋友圈

已有 244 人转发至微信朋友圈

   本贴仅代表作者观点,与麻辣社区立场无关。
   麻辣社区平台所有图文、视频,未经授权禁止转载。
   本贴仅代表作者观点,与麻辣社区立场无关。  麻辣社区平台所有图文、视频,未经授权禁止转载。
 楼主| 发表于 2025-5-12 09:43 | 显示全部楼层
阿布拉莫夫给中共中央的电报
1934 年 9 月 26 日于莫斯科 绝密
阿布拉莫夫致 [中共] 中央
我们认为与你们的直接双向密码通讯已经建立起来了。乌拉![共产国际执行委员会] 国际联络部祝贺我们的朋友们 —— 无线电报务员和译电员,并祝愿他们今后取得更大的成绩。
英雄的苏维埃中国万岁!
全宗 495,目录 184,卷宗 48(1934 年发文),第 22 页。
英文打字稿,原件。
王明和康生给中共中央的电报
1934 年 9 月 28 日于莫斯科 绝密
王明和老板致中央苏区、中共中央
现回复你们 [1934 年] 9 月 17 日 N 号电。我们不明白,你们为什么准备以主力对广州部队实施打击。须知,从你们的前几次报告来看,现在正在与广州人进行谈判,此外,即便我们现在不能利用,那么我们也应该为自己保留今后利用南京人和广州人之间矛盾的可能性,而现在向广州人进攻就会使我们失去这种可能性,并会使暂时还没有对我们实施积极作战的补充力量仇视我们,因此,请说明你们决定的理由。
全宗 495,目录 184,卷宗 48(1934 年发文),第 23 页。
打字稿,原件,最后的建议是米夫亲笔写的。
共产国际执行委员会政治书记处政治委员会给中共中央的电报
1934 年 9 月 30 日于莫斯科
致中央苏区 [中共] 中央
考虑到这样一个情况,即今后只在江西进行防御战是不可能取得对南京军队的决定性胜利的,我们同意你们将主力调往湖南的计划。对南京的决定性行动只能在前面的湖南机动作战结束后采取,这意味着,首先歼灭何键的军队,这样我们的力量才能进一步壮大和巩固。但是在湖南作战的时候,应该同时完成其他一些任务:第一,为了在尽可能长的时间内对驻扎在那里的南京军队实施强有力的骚扰性打击,留在江西的部队要展开持久的 [军事] 行动,目的是干扰他们在湖南的行动;第二,组建独立的东方军,由第 7、第 10 军团和来自中央苏区的另一个军团组成,目的是在东部四省交界处建立和发展一个强大的根据地,给蒋介石的军队在湖南方向上的集中造成困难,还可以隐蔽我们在湖南的主要计划;第三,我们认为把目前在汀州 —— 连城地区活动的部队留在福建而不调往湖南是比较适宜的。这个军团应该组成独立的南方军,其任务是在厦门方向或者在东北方向进行机动作战,也是为了在闽赣边界地区建立自己的根据地。请确认电报是否收到和解密。
全宗 495,目录 184,卷宗 48(1934 年发文),第 27 页。
英文打字稿,原件。
注释
阿布拉莫夫:共产国际相关工作人员,负责与中共中央的通讯联络事务,对建立双向密码通讯表示祝贺。
王明:中国共产党历史上的重要人物,当时在莫斯科,参与共产国际与中共中央的沟通联络,对中共中央的军事行动决策提出疑问。
康生:当时也在莫斯科,与王明一同向中共中央发电报,关注中共军事行动方向及对各方关系的影响。文中 “老板” 经注释可知指康生 。
米夫:共产国际工作人员,参与了王明和康生给中共中央电报中最后建议的撰写。
何键:当时是国民党湖南省政府主席、军阀,其所率军队是中共在湖南作战时面临的敌方力量 。 这些电报反映了共产国际与中共中央在军事战略、作战方向及内部沟通等方面的情况,对研究土地革命战争时期的历史有重要价值。
根据以上电报,创作莫斯科和长征的爆款文章
历史转折:莫斯科来电与长征的前奏
在历史的长河中,1934 年是中国革命风云变幻的一年。这一年,来自莫斯科的几封电报,悄然影响着中国共产党的战略走向,也与长征这一伟大征程的前奏紧密相连。
1934 年 9 月 26 日,阿布拉莫夫从莫斯科发来的电报,看似简短的祝贺背后,是共产国际与中共中央建立起直接双向密码通讯的重大突破。这一通讯渠道,成为此后信息传递和战略指导的重要桥梁,它连接着远在万里之外的莫斯科和艰苦斗争中的中央苏区,为双方的沟通提供了便利。
然而,局势日益紧张。9 月 28 日,王明和康生的电报,透露出对中共中央军事行动的关切。当时,中共中央准备以主力对广州部队实施打击,而王明和康生对此表示不解。他们指出,与广州人正在谈判,应保留利用南京人和广州人矛盾的可能性,贸然进攻广州人会使局势复杂化。这一争议反映出当时在战略决策上的分歧,也凸显了中共在复杂政治军事环境下决策的艰难。各方势力的博弈,让每一个军事行动都可能牵一发而动全身。
紧接着,9 月 30 日,共产国际执行委员会政治书记处政治委员会的电报,成为一个关键的战略转折点。此时,江西的防御战陷入困境,难以取得对南京军队的决定性胜利。共产国际同意中共将主力调往湖南的计划,这一决策意义深远。电报中提到,要先歼灭何键的军队,壮大自身力量。同时,还部署了一系列配套任务:留在江西的部队要展开持久行动,骚扰南京军队,干扰其在湖南的行动;组建独立的东方军,在东部四省交界处建立根据地,给蒋介石军队在湖南的集中制造困难,隐蔽湖南的主要计划;将汀州 - 连城地区的部队留在福建,组成南方军,在闽赣边界建立根据地。这些战略安排,是在严峻形势下的重大调整,为红军的行动指明了新方向。
这些电报,看似简单的文字传递,实则是历史转折的信号。它们反映了共产国际对中国革命局势的判断和指导,也体现了中共中央在复杂环境下对战略方向的探索与抉择。正是在这样的背景下,红军开始了战略转移的准备,长征的前奏悄然奏响。
长征,不仅仅是一场军事行动,更是在艰难困境中寻找生存与发展的伟大征程。莫斯科的来电,在一定程度上影响了长征前夕的战略布局。它促使中共重新审视军事战略,调整部队部署,为即将到来的长征奠定了战略基调。从这些电报中,我们看到了历史的复杂性和必然性,也感受到了革命先辈们在困境中不断探索、勇往直前的精神。这段历史,是中国革命史上的重要篇章,它激励着后人在面对困难时,坚定信念,不断前行。
 楼主| 发表于 2025-5-12 09:58 | 显示全部楼层
共产国际执行委员会政治书记处政治委员会给中共中央的电报
1934 年 9 月 4 日于莫斯科 绝密

政治委员会致中央苏区、[中共] 中央

第一,我们建议 [中共] 中央在中国南方的一个港口建立一个为苏区采购和运输武器、弹药和药品的不大而有效的机构。最近几天我们将找到一位合适的外国同志并派他去帮助你们的同志做这项工作。请告在什么地方和如何组织这项工作最合适。

第二,我们建议 [中共] 中央从中央苏区抽调一位有威信的政治工作人员和一位军事工作人员来加强对第 2 [贺龙] 军的领导。但是这项工作应该做得谨慎并且应该派遣懂得策略的同志,以便不激怒贺龙反对 [中共] 中央。

第三,我们同意你们关于四川问题的意见。我们认为四川省的苏区具有十分重要的意义。为了帮助第 4 方面军军指挥部,根据你们的请求,我们向那里派遣一位军事专家。


第四,我们认为,中共中央应该做好下列工作:(1) 在中国统区加强对苏区实行的经济、政治和文化措施的宣传;迄今为止这项工作都没有认真地去做;
(2) 向中国人民发表苏维埃政府和革命军事委员会的宣言,号召积极援助红军这支能够捍卫中国的独立和完整的唯一力量 (如果你们愿意的话,我们可以在这里起草这种宣言的草稿并寄给你们);

(3) 开展反对蒋介石的法西斯组织 —— 蓝衣社的斗争,在这种斗争中利用一切在野的反对蒋介石的力量;

(4) 加强 [中共] 上海中央局并对那里党的机关进行必要的改组。在这方面,从你们的电报中还看不清楚,你们是否同意我们把省委同 [中共] 上海中央局和同 [中共] 上海市委分开的建议。

全宗 495,目录 1,卷宗 48(1934 年发文),第 9—10 页。
英文打字稿,原件。
秦邦宪给共产国际执行委员会的电报
1934 年 9 月 14 日于瑞金

致共产国际执委会

广东的代表仅作为建立联系的信使 [已经来到],带来了具体的建议。我们让他给陈济棠带去了一封信,附有去年我们向第 9 军提出的那些 [协议] 条件。在我们的策略中,广东提出的目标是,为了自己的私利,利用我们作为反对蒋介石的屏障。

波戈列洛夫 [1934 年] 9 月 14 日。

全宗 495,目录 184,卷宗 33(1933 年收文),第 21 页。
英文打字稿,原件。

施特恩关于支持四川省苏区和发展中国西北革命运动的建议
1934 年 9 月 16 日于莫斯科 绝密(作者及身份
作者是弗雷德,即 M. 施特恩 ,他是共产国际军事顾问 ,参与对中国革命军事战略等方面的指导工作。
执行情况
由于当时复杂的历史环境和诸多实际困难,这份建议的执行情况并不理想。一方面,当时中共面临国民党的军事围剿等紧迫问题,资源和精力有限;另一方面,涉及跨国、跨地区的组织协调以及物资运输等工作难度极大。如建立通讯联络、派遣干部、运输武器弹药等工作,在实际操作中受到交通、通讯、国民党封锁等多种因素限制,难以完全按照设想推进。此外,随着局势发展,红军开始长征等战略转移行动,工作重心发生变化,也影响了该建议的全面落实 。但在一定程度上,中共也努力尝试加强对四川苏区相关工作的支持,比如重视干部培养和队伍建设等方面,不过距离建议中的规划仍有差距。


关于四川 — 新疆问题的建议

毫无疑问,四川苏区就自己的有利位置、自己的实力和进一步发展的可能性而言,可以在中国苏维埃化的事业中发挥极大的作用。既然早已向中国共产党提出的在华北建立苏维埃根据地的任务至今尚未完成,那么从四川苏区方面来说,这项任务在一定条件下是可以进行的,下面将谈这些条件。

由于江西中央苏区遇到了困难,四川 [苏区] 问题就提到了首要地位。我们从这里可以关注四川苏区并对其今后的发展给予切实的帮助。由于形势的原因中共中央不能完成这项任务。放下四川苏区不管,让它自行发展和放任自流,那将是一个极大的错误,以后不仅会影响中国革命的进程,而且在日本发动对苏战争情况下也会影响日本后方的战略地位。

四川苏区可以发挥其历史作用的条件,主要是主观方面的条件,也就是说,它们完全取决于我们准备开始执行的援助政策,不能将这种援助的开始束之高阁。

这里简要地总结一下在关于四川问题的口头报告和辩论中已经说过的东西,以及我们在关于组织问题的建议中所涉及的东西,我们得出以下结论:

四川的红军拥有较好的武器装备,在战士数量上具有相当强大的优势,并不亚于中央苏区红军,它所面临的敌人比江西的敌人软弱得多,四川的这支红军为自己的弊病所困扰,使其不能在中国西部的革命战争中充分发挥自己的威力。
四川红军的弊病首先是:党团组织软弱,在主要根据地的苏维埃后方组织得较差,党在四川国统区、在敌军后方的工作较差,在敌军中的工作也较差。

所有这些现象的根源就在于四川红军及其根据地的政治和军事领导太软弱。问题仅仅归结为这里的干部问题,四川的红军不善于造就在数量上和在质量上所需要的干部。

消除四川红军上述弊病的过程,在没有外来帮助的情况下,需要太多的时间,而且不经过曲折和政治领导层的内部危机未必就能完成。如果从外部给予帮助,这个健康化的过程就可以大大地缩短,它可以被纳入有计划的发展轨道,这样领导危机的危险性就可以降到最低限度。

我们想这样来组织来自外部的帮助:
(1) 首先向我们的中亚地区 (阿拉木图) 投入一个核心领导小组 (一位政治领导者,一位军事领导者,一位党的组织者,几位携带通讯器材的 [共产国际执行委员会] 国际联络部的代表),他们作为中共 [中央] 西北局开始工作。
(2) 西北局最初时期的任务是,研究一方面通过新疆 —— 甘肃,另一方面通过蒙古西部、宁夏 —— 陕西同四川建立通讯联络的可能性。
(3) 借助于无线电台建立通讯联络,为此一开始通过上海,然后通过电报报务员将西北局电台将与四川电台工作时所使用的密码和呼号告诉四川。
其次,通过由对方联络的方式从西北局经过新疆向四川和由四川经过甘肃向西北局发展秘密通讯联络网。
(4) 随着通讯网的发展和直接无线电通讯的建立 (为此要用六个月时间),西北局可以秘密地进入新疆,接近四川,或者也可以向中国西北各省逐渐派出先头筹备小组,主要是在省军部队里着手组建秘密党支部。
(5) 由中共驻共产国际执行委员会代表团为这项工作选派一些中共党员作为西北局的干部。
[中共] 驻共产国际执行委员会代表团代表中共中央直接领导西北局。
(6) 根据共产国际执行委员会的委任,西北局要与联共 [布] 中亚党组织的一些负责同志进行联系,从他们那里获得联共 [布] 的相应干部援助。(很有可能,在中亚党组织的编制内就有来自中国西北各省的可靠的汉族同志或者了解中国西北当地情况的其他民族的同志。)
现在新疆总的军政形势是这样的:在那里可以找到一些可靠的人士,在他们的帮助下,联络途径和组织本身的发展将会得到强有力的推动。
(7) 其次,从莫斯科经常派遣经过培训的新干部,这些干部出自中国组织的编制,应正常进行派遣。也可以从远东 (通过突西铁路) 向新疆输送干部,这些干部来自那些在满洲北部战斗过程中被迫转入苏联境内的游击队,它们在那里被解除了武装。
所有这些在当地经过考验的干部将被派往中亚,由西北局支配。
(8) 西北局的任务是通过与四川的联系来组织和领导中国西北各省的游击战。在那里应该利用西北各省的人民革命人士、脱离省军的部队、在上述各省活动的所谓土匪队伍 (在甘肃由于闹饥荒出现了许多这样的政治上盲目的农民队伍,为使他们的斗争走上自觉的阶级斗争轨道,需要对他们进行政治领导),最后,还要利用为反对汉族和本民族封建军阀及其帝国主义靠山 (英国人、日本人) 而进行民族解放斗争的少数民族队伍。
只要与不同组织形式、斗争目标和不同来历的武装队伍建立联系,并向这些队伍派遣经过训练和阶级斗争考验的干部,我们就能够在中国西北部掀起农民战争的巨大浪潮,掀起游击活动的浪潮,这种游击斗争最终将与四川红军的斗争融为一体。
(随着游击活动的发展需要经过中亚向当地运送一定数量的小型手提式无线电台和其他军用物资。)
(9) 在游击活动的发展过程中,正如我们在前面一点中所想象的那样,可以从滞留在我们领土上的满洲游击队中输送经过培训的大批干部,这些游击队是在远东的斗争过程中被迫转入苏联境内的。
随着这些来自满洲游击队的新队伍 (他们正在为自己返回祖国开辟道路) 出现在西北地区,整个斗争将会受到强有力的推动。由于这种比较遥远的时刻可与日本开始进攻苏联的时间相重合,所以限制我们现在就公开给予援助的一些考虑就失去了意义,我们的援助将会成为对西北发展起来的运动的一个强有力的支持,即干部、武器和弹药的支持。
(10) 在预见这种时刻和为这种时刻做准备时,我们需要在中亚建立一所秘密的军政学校,通过它来培训那些从西北各省派出工作的干部,以及接收从四川红军通过新疆和四川之间目前已经打通的道路派到我们这里来学习的一定数量的干部。
应该毫不迟疑地开始为这所学校招收和培训教师干部,因为在不久的将来我们就会需要这所学校,而一旦与日本发生冲突时,很快就会需要。
(11) 可以预见到这样一种情况,只援助培训的干部是不够的。需要援助武器、弹药、飞机等,这种需要可能会较快地 —— 还是由于远东的战争 —— 提到日程上来。在预见到这种情况和为这一时刻的到来做准备时,需要开始往中亚调运武装西北各省游击队 5 万名战士所需要的一切。要建立秘密基地仓库,储备能装备 50 人、100 人和 1000 人队伍的成套备用武器弹药。
在我们的仓库里要有足够的别的型号的武器 (德国的、英国的和日本的),这种武器可以收集、修理,经检查后将其运往中亚仓库,保存这种武器的仓库距将来使用的地方不要太远。
(12) 在不断增加的整个援助四川苏区的计划,可以预见到,应该在一至两年期限内实现。[这项工作的] 开始不能再拖延了,应该马上着手做这项工作,否则我们就会落在事态发展的后面。

作为中国西北革命主力的四川红军,其今后的发展进程将取决于有计划地开展业已开始的这项援助计划。

至少,不应该舍不得为西北局,特别是为其军事任务抽调强有力的富有创造性的干部。需要一个由军人同志组成的协调得很好的支部,即一个能组织和领导西北游击战争和四川红军斗争的小司令部。

其余一切都取决于正确的开端。

弗雷德
全宗 495,目录 19,卷宗 575,第 11—16 页。
打印稿,原件,亲笔签字。

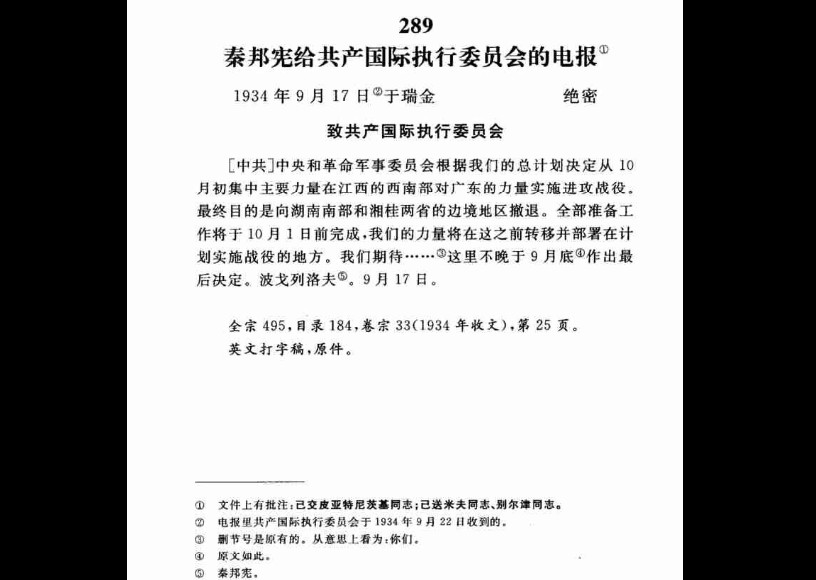
秦邦宪给共产国际执行委员会的电报
1934 年 9 月 17 日于瑞金 绝密

致共产国际执行委员会

[中共] 中央和革命军事委员会根据我们的总计划决定从 10 月初集中主要力量在江西的西南部对广东的力量实施进攻战役。最终目的是向湖南南部和湘桂两省的边境地区撤退。

全部准备工作将于 10 月 1 日前完成,我们的力量将在这之前转移并部署在计划实施战役的地方。我们期待…… 这里不晚于 9 月底作出最后决定。波戈列洛夫。9 月 17 日。

全宗 495,目录 184,卷宗 33(1934 年收文),第 25 页。
英文打字稿,原件。


阿布拉莫夫给中共中央的电报
1934 年 9 月 26 日于莫斯科 绝密

阿布拉莫夫致 [中共] 中央

我们认为与你们的直接双向密码通讯已经建立起来了。乌拉![共产国际执行委员会] 国际联络部祝贺我们的朋友们 —— 无线电报务员和译电员,并祝愿他们今后取得更大的成绩。
英雄的苏维埃中国万岁!

全宗 495,目录 184,卷宗 48(1934 年发文),第 22 页。
英文打字稿,原件。

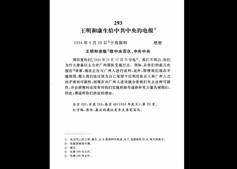
王明和康生给中共中央的电报
1934 年 9 月 28 日于莫斯科 绝密

王明和老板致中央苏区、中共中央

现回复你们 [1934 年] 9 月 17 日 N 号电。我们不明白,你们为什么准备以主力对广州部队实施打击。须知,从你们的前几次报告来看,现在正在与广州人进行谈判,此外,即便我们现在不能利用,那么我们也应该为自己保留今后利用南京人和广州人之间矛盾的可能性,而现在向广州人进攻就会使我们失去这种可能性,并会使暂时还没有对我们实施积极作战的补充力量仇视我们,因此,请说明你们决定的理由。

全宗 495,目录 184,卷宗 48(1934 年发文),第 23 页。
打字稿,原件,最后的建议是米夫亲笔写的。

共产国际执行委员会政治书记处政治委员会给中共中央的电报
1934 年 9 月 30 日于莫斯科

致中央苏区 [中共] 中央

考虑到这样一个情况,即今后只在江西进行防御战是不可能取得对南京军队的决定性胜利的,我们同意你们将主力调往湖南的计划。对南京的决定性行动只能在前面的湖南机动作战结束后采取,这意味着,首先歼灭何键的军队,这样我们的力量才能进一步壮大和巩固。但是在湖南作战的时候,应该同时完成其他一些任务:

第一,为了在尽可能长的时间内对驻扎在那里的南京军队实施强有力的骚扰性打击,留在江西的部队要展开持久的 [军事] 行动,目的是干扰他们在湖南的行动;

第二,组建独立的东方军,由第 7、第 10 军团和来自中央苏区的另一个军团组成,目的是在东部四省交界处建立和发展一个强大的根据地,给蒋介石的军队在湖南方向上的集中造成困难,还可以隐蔽我们在湖南的主要计划;第三,我们认为把目前在汀州 —— 连城地区活动的部队留在福建而不调往湖南是比较适宜的。这个军团应该组成独立的南方军,其任务是在厦门方向或者在东北方向进行机动作战,也是为了在闽赣边界地区建立自己的根据地。请确认电报是否收到和解密。

全宗 495,目录 184,卷宗 48(1934 年发文),第 27 页。
英文打字稿,原件。
注释
阿布拉莫夫:共产国际相关工作人员,负责与中共中央的通讯联络事务,对建立双向密码通讯表示祝贺。
王明:中国共产党历史上的重要人物,当时在莫斯科,参与共产国际与中共中央的沟通联络,对中共中央的军事行动决策提出疑问。
康生:当时也在莫斯科,与王明一同向中共中央发电报,关注中共军事行动方向及对各方关系的影响。文中 “老板” 经注释可知指康生 。
米夫:共产国际工作人员,参与了王明和康生给中共中央电报中最后建议的撰写。
何键:当时是国民党湖南省政府主席、军阀,其所率军队是中共在湖南作战时面临的敌方力量 。 这些电报反映了共产国际与中共中央在军事战略、作战方向及内部沟通等方面的情况,对研究土地革命战争时期的历史有重要价值。
根据以上电报,创作莫斯科和长征的爆款文章
历史转折:莫斯科来电与长征的前奏
在历史的长河中,1934 年是中国革命风云变幻的一年。这一年,来自莫斯科的几封电报,悄然影响着中国共产党的战略走向,也与长征这一伟大征程的前奏紧密相连。

1934 年 9 月 26 日,阿布拉莫夫从莫斯科发来的电报,看似简短的祝贺背后,是共产国际与中共中央建立起直接双向密码通讯的重大突破。这一通讯渠道,成为此后信息传递和战略指导的重要桥梁,它连接着远在万里之外的莫斯科和艰苦斗争中的中央苏区,为双方的沟通提供了便利。

然而,局势日益紧张。9 月 28 日,王明和康生的电报,透露出对中共中央军事行动的关切。当时,中共中央准备以主力对广州部队实施打击,而王明和康生对此表示不解。他们指出,与广州人正在谈判,应保留利用南京人和广州人矛盾的可能性,贸然进攻广州人会使局势复杂化。这一争议反映出当时在战略决策上的分歧,也凸显了中共在复杂政治军事环境下决策的艰难。各方势力的博弈,让每一个军事行动都可能牵一发而动全身。

紧接着,9 月 30 日,共产国际执行委员会政治书记处政治委员会的电报,成为一个关键的战略转折点。此时,江西的防御战陷入困境,难以取得对南京军队的决定性胜利。共产国际同意中共将主力调往湖南的计划,这一决策意义深远。电报中提到,要先歼灭何键的军队,壮大自身力量。同时,还部署了一系列配套任务:留在江西的部队要展开持久行动,骚扰南京军队,干扰其在湖南的行动;组建独立的东方军,在东部四省交界处建立根据地,给蒋介石军队在湖南的集中制造困难,隐蔽湖南的主要计划;将汀州 - 连城地区的部队留在福建,组成南方军,在闽赣边界建立根据地。这些战略安排,是在严峻形势下的重大调整,为红军的行动指明了新方向。

这些电报,看似简单的文字传递,实则是历史转折的信号。它们反映了共产国际对中国革命局势的判断和指导,也体现了中共中央在复杂环境下对战略方向的探索与抉择。正是在这样的背景下,红军开始了战略转移的准备,长征的前奏悄然奏响。

长征,不仅仅是一场军事行动,更是在艰难困境中寻找生存与发展的伟大征程。莫斯科的来电,在一定程度上影响了长征前夕的战略布局。它促使中共重新审视军事战略,调整部队部署,为即将到来的长征奠定了战略基调。从这些电报中,我们看到了历史的复杂性和必然性,也感受到了革命先辈们在困境中不断探索、勇往直前的精神。这段历史,是中国革命史上的重要篇章,它激励着后人在面对困难时,坚定信念,不断前行。
 楼主| 发表于 2025-5-12 10:18 | 显示全部楼层
共产国际执行委员会政治书记处政治委员会给中共中央的电报
1934 年 10 月 8 日于莫斯科 绝密
政治委员会致中共中央和中央苏区
如果关于蒋介石在最近准备向广州人发起进攻的消息可靠,我们就应该力求与广州人签订军事协议。签订这个协议之后,我们不应该把它看作是一种策略手段,而应该真正积极参加同广州人联合反对蒋介石这个主要敌人的行动。不要重犯在福建事变期间所犯的错误,当时我们没有积极地支持第 19 路军。
全宗 495,目录 184,卷宗 48(1934 年发文),第 28 页背面。
英文打字稿,原件。
王明和康生给中共中央的电报
1934 年 10 月 14 日于莫斯科 绝密
王明和康生致中共中央
鉴于游击战争的广泛开展和红军在敌人侧翼实施迂回机动战术,以及红军有可能夺取所必需的弹药和药品,请告诉我们,现在是否还需要在南方建立采购武器的机构?请立即告知你们对这个问题的意见。
全宗 495,目录 184,卷宗 48(1934 年发文),第 30 页。
英文打字稿,原件。
王明和康生给中共中央的电报
1934 年 10 月 15 日于莫斯科 绝密
王明和康生致 [中共] 中央
红军主力是否已经离开中央苏区?现在情况怎样?同广州人的谈判结果如何?请立即告知。
全宗 495,目录 184,卷宗 48(1934 年发文),第 29 页。
英文打字稿,原件。
王明给中共中央的电报
1934 年 10 月 16 日于莫斯科 绝密
致中共中央
一切表明,最近在蒋介石和广州人之间可能爆发战争。如果他们之间爆发战争,那么,不管广州人和红军之间是否存在军事协定,红军都应该在反蒋前线的相应地段大力加强作战行动。应该认真地考虑到,在中国目前条件下,蒋介石对其对手的每一次胜利,都意味着同时加强我们的主要敌人来对付红军。福建事变的教训清楚地证明了这一点。王明。
全宗 495,目录 184,卷宗 48(1934 年发文),第 32 页。
英文打字稿,原件。
阿布拉莫夫给中共中央的电报
1934 年 10 月 18 日于莫斯科 绝密
请立即停止与上海的无线电联系。你们的电台,包括备用电台和密码,已经被警察掌握。请采取一切措施与我们建立定期的通讯联系。
阿布拉莫夫
全宗 495,目录 184,卷宗 48(1934 年发文),第 33 页,
英文打字稿,原件,亲笔签字。
共产国际执行委员会东方书记处关于在华工作的建议
1934 年 10 月 28 日于莫斯科 绝密
建议提纲
调整与 [中共] 中央的直接通讯联系,而经过 [中共] 中央在最近几个月内实现与四川的直接通讯联系。建立通讯联系是为了领导当前的战役。要逐渐扩大无线电通讯网。
研究各省的军事政治形势(顺序是:西北、东南、西南、西部、满洲和华北各省、华中和华东各省)并向 [中共] 中央和有关的 [中共] 中央局提出在一定的期限内要完成的一些具体的作战和组织方面的任务。这样就会为实施统一的有计划的指挥作战创造前提条件。制订局部计划,将其转交给地方。
首先着手实施关于西北(新疆)的建议。(见已拟定的文件)
取决于我们的工作都应该于 1935 年 1 月 1 日前完成。
批准成立下列局:
香港、澳门、汕头 — 广州局
北京、天津、张家口 — 华北局
开封、西安府、汉口 — 华中局
察哈尔 — 满洲局
重新恢复上海的沿海局。
研究关于暴露的材料并制订出秘密工作的相应准则。
向中共中央提出一份为上述各局培训相关干部的提纲。
提出关于加强党的自我保护机关(特科)的建议。
制订破坏活动的计划。
制订有关下列问题的准则:游击战、苏维埃建设、红军的政治教育、正规战斗的战术问题、作战艺术、在敌军中的工作、在农业地区举行武装起义的问题。
建立观测情报点。
提出有计划地为红军募捐的问题(美国 —— 药品、防毒器材等)。研究运送的渠道。
向兄弟党经常广泛通报中国事态发展,以此来宣传武装斗争问题。
向国外的中国纵队进行宣传并把他们列入抗日和反帝斗争的革命战线。
让日本共产党了解满洲及中国其他地区的军事工作问题。
出版著作:中国红军一些战役的专著,中共武装斗争史,游击战争理论,山区小规模战争理论,革命军队的作战艺术问题。
出版一些专著:关于与空中力量的斗争、关于与化学武器的斗争、关于与坦克及技术装备的斗争、关于训练和教育指战员的方法、关于侦察、关于通讯、关于后勤机构、关于弹药生产等的专著。
将培训高素质干部的工作纳入有计划的轨道。
提供源源不断的情报资料并将其加工整理到需要的水平。
全宗 514,目录 1,卷宗 1026,第 3—4 页。
打字稿,副本。
共产国际执行委员会东方书记处关于建立东方作战中心的建议
1934 年 10 月 28 日于莫斯科 绝密
关于建立东方作战中心问题的建议
作战中心的职能是根据提纲中所涉及的作战问题的清单确定的。
作战中心将研究有关东方各国武装斗争的问题。把中国红军的经验作为基础。
作战中心是东方书记处的一个处。出于某种考虑,其办公处可以迁出这座建筑物之外的适当地点。
作战中心根据相应的推荐,采取增补的方法吸收一些同志参加其工作,并在他们之间分配有计划的工作。通过参加讨论作战问题、通过研究具体的材料、通过在作战中心的定期会议上交换意见等方法,随着时间的推移将会锻炼出一批专家,从中可以获得一些干练的工作人员和培训干部的工作人员。
作战中心将参加这项工作的同志划分为科和组(每组 3 人)。
作战中心要与军事学院东方系、侦察局和中央各局的一些
赖安在共产国际执行委员会国际联络部关于上海形势的谈话速记记录
1934 年 12 月 22 日于莫斯科
赖安同志关于上海的报告
9 月 18 日我们被告知,警察已经知道我护照上的名字,此外还截获了我的信件。
9 月 21 日我们得到情报:在离我的住所不远的警察局附近有我们的秘密接头点。落入警察手里的那封信,是我写给菲律宾共产党的。他们把它寄到了南京,是为了与我写给斯拉文的信件进行比较。
我个人从来没有被跟踪过。但是,同志们认为,我还是应该立即离开,不必等待莫斯科的消息。他们担心努伦斯悲剧的重演。我声明说,在没有接到莫斯科的通知之前,我决不走。在召我返回的电报到达之后,国际联络部的领导人对我说,我应该去澳门并在那里等候航船。我使他确信,这样做没有意义。他同意了,于是
中共上海中央局给王明和康生的信
1934 年 12 月 29 日于上海 绝密
[中共] 上海中央局的信
王明同志
康生同志
在今年 10 月党中央驻上海代表盛忠亮同志(米茨凯维奇)和其他五六位同志被捕,上海的三部无线电台暴露后,同你们和党中央的联系已经中断了三个月。从那时起,形势发生了很大变化。
为了使你们了解国统区的工作情况,我们通过这一班信使给你们寄去我们的一些文件和材料以及地方党组织的一些文件和材料。在这封信里,我们想向你们讲一讲我们现在所经受的严峻形势,并向你们提出一些组织和工作方面的问题。请根据你们所掌握的材料给予我们具体的指示。
现在中国的客观形势有利于开展革命运动(请看我们的提纲和来自地方的报告)。然而,由于接二连三地暴露,大大削弱了我们的组织力量,我们留在这里也成了比较严重的问题。我们遇到的空前困难表现在以下方面:
高级模式 自动排版
您需要登录后才可以回帖 登录 | 注册

本版积分规则

复制链接 微信分享 快速回复 返回顶部 返回列表 关闭