麻辣社区-四川第一网络社区

校外培训 高考 中考 择校 房产税 贸易战
阅读: 29296|评论: 40

2023年养娃账单新鲜出炉,俩娃花费16W,根本不敢算!

[复制链接]

发表于 2023-12-26 09:09 | 显示全部楼层 |阅读模式

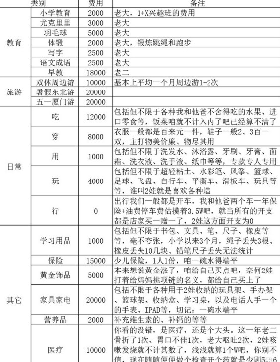
先概括一下我们家的基本情况:

1、两只吞金兽,一个上1年级,一个明年上幼儿园,都是男宝宝

2、2023年掐指一算,我和他爸这一年赚的钱又全被吞金兽干完了。
所以你问我家有两只吞金兽是种什么体验,除了费钱还是费钱。

3、总花费16W+,大头基本在教育、旅游。娃娃还小,补课上还没有开始开销。
像这种爸爸带去看个足球赛、妈妈带去看个舞台剧
这些费用都已经没有算在里面了,全当买一赠一,爸妈付钱孩子免费吧

4、对2024年的期望:就是2只吞金兽不要造更多想玩的稀奇古怪的东西就好了
我就可以省下一大笔银子。但理想是丰满的,现实是骨感的。。
上周去爬山,老大看到山脚下老艺人在玩空竹,他一本正经深情滴跟我说:
妈妈,我好想学这个。。。。l老二小区看到哥哥些耍滑板,又说,妈妈他们好酷,我也想学........


还有啥,暂时没想到,大概就粗略的算了一下........



1703552677358.png
打赏

微信扫一扫,转发朋友圈

已有 234 人转发至微信朋友圈

   本贴仅代表作者观点,与麻辣社区立场无关。
   麻辣社区平台所有图文、视频,未经授权禁止转载。
   本贴仅代表作者观点,与麻辣社区立场无关。  麻辣社区平台所有图文、视频,未经授权禁止转载。
发表于 2023-12-26 14:15 | 显示全部楼层
是大人花的吧?不要算在孩子头上!

发表于 2023-12-27 07:50 | 显示全部楼层
无怨无悔的付出,孩子是无价的。

发表于 2023-12-27 09:13 | 显示全部楼层
根本不敢算

发表于 2023-12-27 11:24 | 显示全部楼层
生了就踏踏实实的养,不要老是在算,有啥算头。老一辈养你,他们算过没有?!

发表于 2023-12-27 11:33 | 显示全部楼层
这个账单有一大半是非必要支出。

发表于 2023-12-27 22:50 来自麻辣社区客户端 | 显示全部楼层

发表于 2023-12-28 14:01 | 显示全部楼层
这赚钱的速度远远赶不上花钱的速度啊!

发表于 2023-12-28 14:01 | 显示全部楼层
真是不算不知道呀

发表于 2023-12-28 14:01 | 显示全部楼层

医疗这块还真是,今年一查近视,一副眼镜大几千,后续感觉是无底洞

发表于 2023-12-28 14:01 | 显示全部楼层
两个娃,不是算多。

发表于 2023-12-28 14:01 | 显示全部楼层
拜托,别贩卖焦虑了,你这开销里面90%都是家长自己得瑟花出去的,当然有一些条件允许也正常。
但没必要假焦虑,真凡尔赛吧。

发表于 2023-12-28 14:02 | 显示全部楼层
有钱多消费是好事,你看现在整个社会经济都不好,什么原因,就是楼主这样的人还不够多,楼主花费的钱还不够多,如果有钱人都彻底放开消费,整个经济就会增长,各个阶层的人的生存环境才会变好。所以,我们应当多鼓励他们加大消费力度,才是对的

2015年优秀版主 2016年优秀版主 2018年优秀版主 2021年优秀版主 2023年优秀版主 2024年优秀版主

发表于 2023-12-28 17:07 | 显示全部楼层
吞金兽那么能花钱还生两个?自己愿意生的,再难都得撑起。

发表于 2023-12-29 08:53 | 显示全部楼层
旅游花销还要算在孩子上嘛
发表于 2023-12-29 08:53 | 显示全部楼层
至少有一半和孩子关系不大

发表于 2023-12-29 08:53 | 显示全部楼层
小学到初中从不上补习班,省下一大笔

发表于 2023-12-29 08:53 | 显示全部楼层
两个娃不多的,而且教育培训的费用可以说是很低了。

发表于 2023-12-29 09:22 | 显示全部楼层
先把你家的收入算算再算其他的

发表于 2023-12-29 11:47 | 显示全部楼层

再算一下大人的费用,又是16万。。
高级模式 自动排版
您需要登录后才可以回帖 登录 | 注册

本版积分规则

复制链接 微信分享 快速回复 返回顶部 返回列表 关闭