麻辣社区-四川第一网络社区

校外培训 高考 中考 择校 房产税 贸易战
阅读: 18341|评论: 0

成都高新区2023年小一入学划片范围公布!

[复制链接]

发表于 2023-6-15 09:42 | 显示全部楼层 |阅读模式
家长朋友们,
2023年成都高新区小一入学
划片范围正式出炉,
请注意查收!

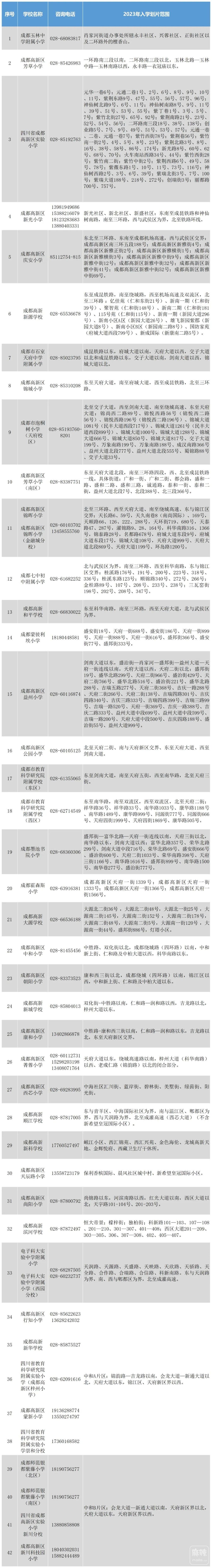
2023年成都高新区
小一入学划片范围
点击查看大图
640
2023年成都高新区小学入学
近期日程安排

640

Part.1
6月15日
公布公办小学入学。
Part.2
6月16日
组织民办小学电脑随机录取并公布结果。
Part.3
6月19日—20日
适龄儿童法定监护人网上进行公办、民办学位确认。
Part.4
6月21日
公布民办小学补录计划。
Part.5
6月25日
未完成招生计划的民办小学补录网上报名。
Part.6
6月27日
组织开展民办小学补录并公布结果。
Part.7
7月12日—14日
随迁子女申请人通过“成都市随迁子女就学服务管理平台”查询统筹安排就读学校。
Part.8
8月31日前
适龄儿童根据学校通知办理入学报到手续。


成都高新区教育文化体育局咨询电话:
028-82829115
028-85339088
打赏

微信扫一扫,转发朋友圈

已有 146 人转发至微信朋友圈

   本贴仅代表作者观点,与麻辣社区立场无关。
   麻辣社区平台所有图文、视频,未经授权禁止转载。
   本贴仅代表作者观点,与麻辣社区立场无关。  麻辣社区平台所有图文、视频,未经授权禁止转载。
高级模式 自动排版
您需要登录后才可以回帖 登录 | 注册

本版积分规则

复制链接 微信分享 快速回复 返回顶部 返回列表 关闭