麻辣社区-四川第一网络社区

校外培训 高考 中考 择校 房产税 贸易战
阅读: 38832|评论: 14

[草根播报] 5月1日起实行修改后《职业教育法》,叫停初中毕业普职分流!

[复制链接]

发表于 2022-4-25 11:07 | 显示全部楼层 |阅读模式
/package-my/msg-html5/msg-html5?url=https://v.douyin.com/JuEfVnj/
5月1日起 取消初中毕业后普职分流!
https://bbs.mala.cn/thread-16330888-1-1.html
(出处: 麻辣社区)


打赏

微信扫一扫,转发朋友圈

已有 310 人转发至微信朋友圈

   本贴仅代表作者观点,与麻辣社区立场无关。
   麻辣社区平台所有图文、视频,未经授权禁止转载。
   本贴仅代表作者观点,与麻辣社区立场无关。  麻辣社区平台所有图文、视频,未经授权禁止转载。

最佳新人

发表于 2022-4-25 11:14 | 显示全部楼层
职普分流后移至高考志愿选报时,才能真正促进职业教育适应国家打造“中国工匠”文化,有利于民族工业崛起,利国利民的科学决策!
准确说,该“普职分流'普职协调”发展!




网易首页 > 网易号 > 正文申请入驻


5月1日起实施,取消普职分流?附职业教育法修改对照表2022-04-24 15:24:27 来源: 都市发展观察  举报




职业教育法4月20日修订通过,将自5月1日起施行。
普职分流,指强制把近一半的初三学生分流到中职学校读书,不能读高中,这意味着一部分初中生毕业后失去了读大学的机会。


因此,为了让小孩读上普通高中,让很多家长想尽办法,甚至不惜负债,送小孩读各种补习班,就是为了争夺稀缺的普通高中学位。
5月1日取消普职分流!这标题很吸引,有家长一看题目,还以为以后小孩都可以自由读普通高中了,其实并非如此,而是「普职分流」改为「普职协调发展」
并不意味着所有初三学生都可以上高中,就目前来说,普职招生比大体相当的政策,仍将持续。
但将设立大专、本科及以上层次教育的高等职业学校,中职生不仅可以读大专,还可以读本科,甚至将来可以读研究生。学业水平达到国家规定的学位标准的,可以依法申请相应学位。
就是说,假如考不上高中,去职业学校就读,同样可以报考职业类本科院校,甚至将来可以读相关职业教育的研究生。
根据某中职升学就业资讯平台旧版信息,在前两年,部分中职学校合并以前,长治共有30多所中职学校,而中学有200多所。
就其必要性而言,中国教育科学研究院研究员储朝晖对21世纪经济报道表示,“一些就业技能的学习应该在中职阶段,因为存在学习的关键期和敏感期。”
在2月23日教育部新闻发布会上,教育部职业教育与成人教育司司长陈子季说,中等职业教育是高中阶段教育的重要组成部分,肩负着推动高中阶段教育多样化发展的重任。中等职业教育和普通高中教育协调发展,既可以满足不同禀赋和潜能学生的学习需要,又能够提供多样化的成长成才空间和通道。
本科职业教育写入法律
当“普职分流”变为“普职协调发展”,中职教育的定位和前景随即改变。
陈子季在2月23日新闻发布会上说,中职教育要按照升学与就业并重的办学定位,为学生提供升学、就业、职普融通等多种发展路径。要扩大职业本科、应用型本科在职教高考中的招生计划,满足中职学生接受高层次教育的需求。
对此,职业教育法规定,中等职业学校可以按照国家有关规定,在有关专业实行与高等职业学校教育的贯通招生和培养。
这就给中等职业学校的学生可以上大学开了一个口子,会很大提高学生上中等职业学校的积极性。”全国人大常委会委员卓新平在4月18日分组审议时说。
中职生不仅可以读大专,还可以读本科。
职业教育法明确规定,高等职业学校教育由专科、本科及以上教育层次的高等职业学校和普通高等学校实施。设立实施本科及以上层次教育的高等职业学校,由国务院教育行政部门审批。这是此次修法的一大亮点。
目前,教育部陆续批准设立了32所职业本科学校。
“开展本科职业教育是职业教育在新发展阶段增强适应性的关键举措,是产业转型升级的历史必然、人民对更好教育期盼的内在要求、中国职业教育走向国际的现实需要。”南京工业职业技术大学党委书记吴学敏说。
南京工业职业技术大学是全国首家公办本科层次职业教育学校,今年4月,获批新增本科专业9个,截至目前,学校本科专业已增至23个。吴学敏告诉21世纪经济报道,“十四五”期间,该校争取设立40个左右本科专业。


什么样的职业教育专业适合升级为本科?
吴学敏认为,本科职业教育在专业设置上不能有什么产业就上什么专业,而应该坚持“有所为、有所不为”,具体来讲专业设置要瞄准高端产业和产业高端。
他介绍,所谓高端产业,一般是新兴产业或新概念产业,具体表现为技术含量高、处于价值链高端、在产业链占据核心部位等三个方面。所谓产业高端,一般是指在传统产业中依靠科技进步和创新,在技术含量和产品附加值等方面占据领先优势的领域。比如,一般认为,装备制造、先进制造等即位于制造产业的高端。
“与产业发展紧密对接是职业教育的本质属性,本科职业教育不仅要与产业紧密对接,更要契合办学层次的提升要求,向以新兴产业、高新技术产业等为代表的高端产业和传统产业的高端转移。”吴学敏说,南京工业职业技术大学所有专业对接江苏先进制造业和现代服务业,超过60%的专业对接江苏“十四五”战略新兴产业。
高等教育阶段的普职融通还有更广泛发展的空间。除了设立本科层次职业学校,职业教育法还为两个方面的探索预留了空间:在普通高等学校设置本科职业教育专业、在专科层次职业学校设置本科职业教育专业。
学生的培养也将融通。职业教育法规定,国家建立健全各级各类学校教育与职业培训学分、资历以及其他学习成果的认证、积累和转换机制,推进职业教育国家学分银行建设,促进职业教育与普通教育的学习成果融通、互认。
是否需要职业教育研究生
本科职业教育有了明确法律依据,研究生层次职业教育也有了空间。
职业教育法规定,高等职业学校教育由专科、本科及以上教育层次的高等职业学校和普通高等学校实施。
直到第三次审议时,“本科以上教育层次”才写入修订草案。
“我们既要培养一般的技能型人才,还要培养高技能人才,为什么不能允许有少部分的研究生层次的高技能人才呢?”全国人大常委会委员、中国教育学会副会长周洪宇在2021年12月分组审议草案二审稿时说。
事实上,目前国内一些高校已经在培养研究生层次的职业教育教师和研究人员。据介绍,目前国内有40多所院校举办了硕士层次的职教教师培养,还没有博士层次的职教教师培养院校。
对是否设置研究生层次职业教育的一个争议是,会带来职业教育追求高学历的错觉,强化唯学历的风气。
周洪宇也认为,确实不需要把研究生层次的比例定得太高,根据职业教育的定位、目标和特色,从国际比较角度来看,研究生比例一般在3%-5%,本科比例一般在15%-25%,大专和中专比例一般在65%-70%。
“有些工种可能仅仅经过了本科训练还依然有欠缺。所以,建议延伸到专科、本科甚至到专业硕士的层面上,真正实现高等级、高层次的职业技能人才培养,更好发挥不同类型学校在职业教育中的作用和贡献。”全国人大常委会委员孙其信在4月18日分组审议时说。
职业教育的普职融通、前后贯通在法律层面已经明确,一些配套措施还需进一步完善。
比如,职业教育法新增加规定:接受高等职业学校教育,学业水平达到国家规定的学位标准的,可以依法申请相应学位。
有专家指出,授予何种学位,授予学位需要达到的标准等,都需要进一步明确。
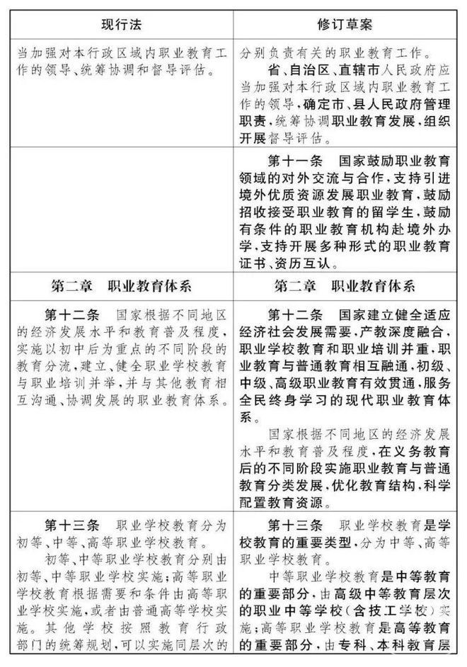
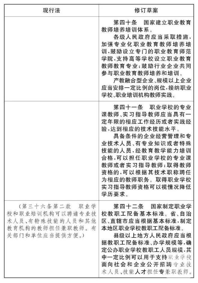
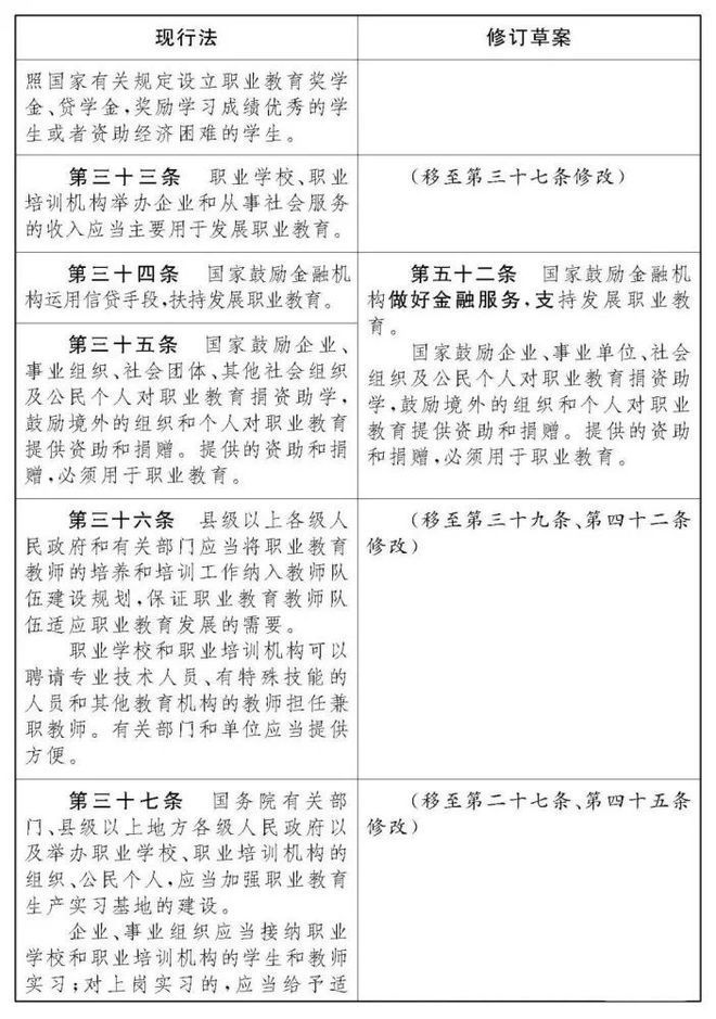
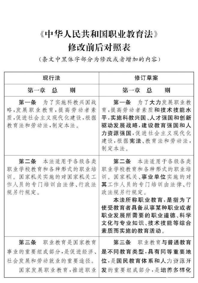
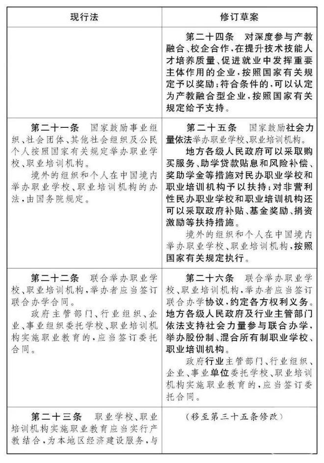
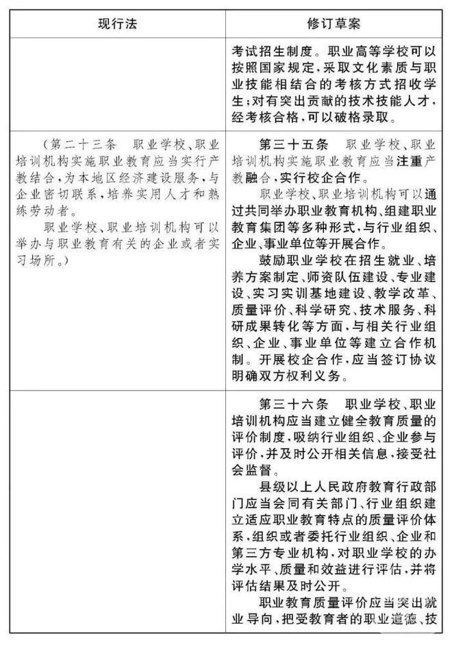
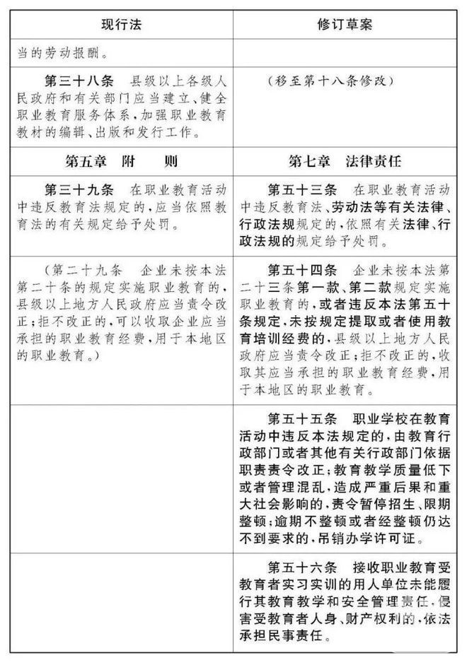
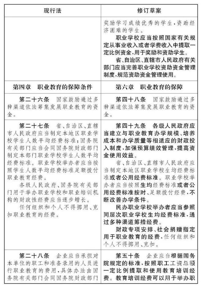
附图:《中华人民共和国职业教育法》修改前后对照表






















来源:21世纪经济报道、21财经汇
若批评不自由
则赞美无意义
欢迎大家指正




最佳新人

发表于 2022-4-25 14:20 | 显示全部楼层
人民热评:职业教育法大修,这些变化不可不知

人民网
2022-04-25 13:18人民网官方帐号
关注
   历时四年,职业教育法完成颁布实施26年以来的首次大修,在招生考试制度、高等教育体制、产教融合、职业教育保障制度等方面都实现了重大突破。
  
  其中,将“实施以初中后为重点的不同阶段的教育分流”修改为“国家优化教育结构,科学配置教育资源,在义务教育后的不同阶段因地制宜、统筹推进职业教育与普通教育协调发展”,是对社会分流焦虑的积极回应,备受关注。


    从“分流”到“协调发展”,顺应了职业教育定位与地位的调整。此次修法首次以法律形式明确了职业教育与普通教育具有同等重要地位。职业教育并非低人一等、矮人一截,它不是一种层次教育,而是一种不同的教育类型,“协调发展”也就顺理成章。


    法律公布之后,公众最关心的莫过于“普职分流”问题。虽然法律条文修改了“分流”的表述,但并不意味着所有人都能上普高。从中职教育满足不同禀赋和潜能学生的学习需要,从中职教育在扩大就业、推动区域经济发展、改善民生方面的功能来看,普职分流不会也不能取消。只不过普职比的设定将有更大的调整空间,将综合考虑区域经济社会发展程度、本地产业发展需要、民众的教育需求等因素。


    破解分流焦虑,关键之处不在于分流与否,也不在于普职比的高低,而在于能否为中职生提供充满希望的上升通道。因此,打破“断头路”,搭建“立交桥”,让中职教育成为职业教育的起点而不是终点,满足公众接受更高层次教育的需求才是重点。构建纵向贯通、横向融通现代职业教育体系恰是此次修法的重大突破。推动职教高考改革,使之成为高职招生主渠道,设立本科及以上教育层次的高等职业学校和普通高等学校,并不断扩大职业本科、应用型本科在职教高考中的招生计划,系列改革都指向于让中职生有更多机会上大专、上本科甚至接受更高层次的职业教育。如此,让社会看到一条畅通的多元成长成才道路,不再是“一朝分流定终身”,分流焦虑才能真正减轻。


    从国际办学经验来看,成功的职业教育办学成本是普通教育的三倍,而我国职业教育长期以来,投入相对不足。因此,只有强化投入保障,落实各级政府发展职业教育的投入责任,才能真正体现职业教育的同等地位,才能确保法律规定“立得住、行得通、真管用”。为此,此次修法明确提出,国家优化教育经费支出结构,使职业教育经费投入与职业教育发展需求相适应,并鼓励通过多种渠道依法筹集发展职业教育的资金,这无疑是提高职业教育办学质量和社会认同感、吸引力的关键之举。


    从现实来看,高素质技能人才相当紧缺,很多企业为招不到高级技工而犯愁,相关人才的收入并不低,甚至要高于普通白领。掌握一门技术,成为一名高级技工,前途广大、大有可为。公众也要看到这些趋势的变化,扭转对职业教育的偏见和误解,理性为孩子选择合适的成长道路。


2015年优秀网友

发表于 2022-4-25 14:33 | 显示全部楼层
具体咋个操作呢?

2021年优秀网友 2020年优秀网友 2017年优秀网友 最佳新人

发表于 2022-4-25 15:05 来自麻辣社区客户端 | 显示全部楼层
我同意普高和职高分流,最低在50%,最高在65%,地级市标准(直辖市放到整个直辖市)。
不论哪种高中层次都可以在当年报名参加高考,中国的高考如果艺体类不独立那么就只有一种高考。



2021年优秀网友 2020年优秀网友 2017年优秀网友 最佳新人

发表于 2022-4-25 15:06 来自麻辣社区客户端 | 显示全部楼层
这也是搞些名堂,你看普通高中哪有那么多的改革

活跃会员 热心会员

发表于 2022-4-26 09:15 | 显示全部楼层
不是挺好的吗?

发表于 2022-4-26 09:27 | 显示全部楼层
职业学校如果是学生自愿报考,不是低分的聚集区,说得那么高大上是没问题的。一边把低分数的人分流到职业学校一边说将来的薪资甚至高于普通白领......光有表面文章是不够的,掩耳盗铃更不可取。去看看职中学生的学习兴趣和普高有没有区别,他们真的认为或实际践行职业学校是为以后的职业铺路还是自认为中考分数低了别无选择混满三年再说。
发表于 2022-4-26 09:46 | 显示全部楼层
下级教育官员只唱诺,一般来说不会面对现实,不会实事求是说真话了。

发表于 2022-4-26 13:55 | 显示全部楼层
其实,只要将高考场普大、职大融通且不厚此薄彼,职场不唯文凭出于何学校,而重真才实能吸收新人,那么什么问题就迎刃而解了。不要继续炫空头支票去游说初三差生:來,走这条路!

发表于 2022-4-28 09:49 | 显示全部楼层
我们70后的人当年要读个初中都很难,读到高中及以上真的不是现在一些学生想象得到的,自从九年制义务教育和普及大学的实施,现在大多数学生把学习也当成了义务。我认为,考不上初中的可以复读,高中亦然,复读还考不上,或者不愿意复读的,为何要赶着鸭子上架。义务教育的普及和大学的普及真的全民文化素质提高了吗?我咋觉得降了不少。我们那时候放牛拿着课本读书、晚上在油灯下读书......去年在地铁里看到一个中学模样的学生在做试卷,引来了很多人围观,为啥,在当代这真的算是学生中的奇葩了。
发表于 2022-4-28 13:41 | 显示全部楼层
职业教育法是修改了,内卷少了,就看娃娃怎样学
高级模式 自动排版
您需要登录后才可以回帖 登录 | 注册

本版积分规则

复制链接 微信分享 快速回复 返回顶部 返回列表 关闭