麻辣社区-四川第一网络社区

校外培训 高考 中考 择校 房产税 贸易战
阅读: 13851|评论: 19

[即时新闻] 逸合中央公园延期交付致歉信???

[复制链接]

发表于 2021-12-29 15:42 | 显示全部楼层 |阅读模式
截屏2021-12-29 下午3.40.41.png WechatIMG164.jpeg


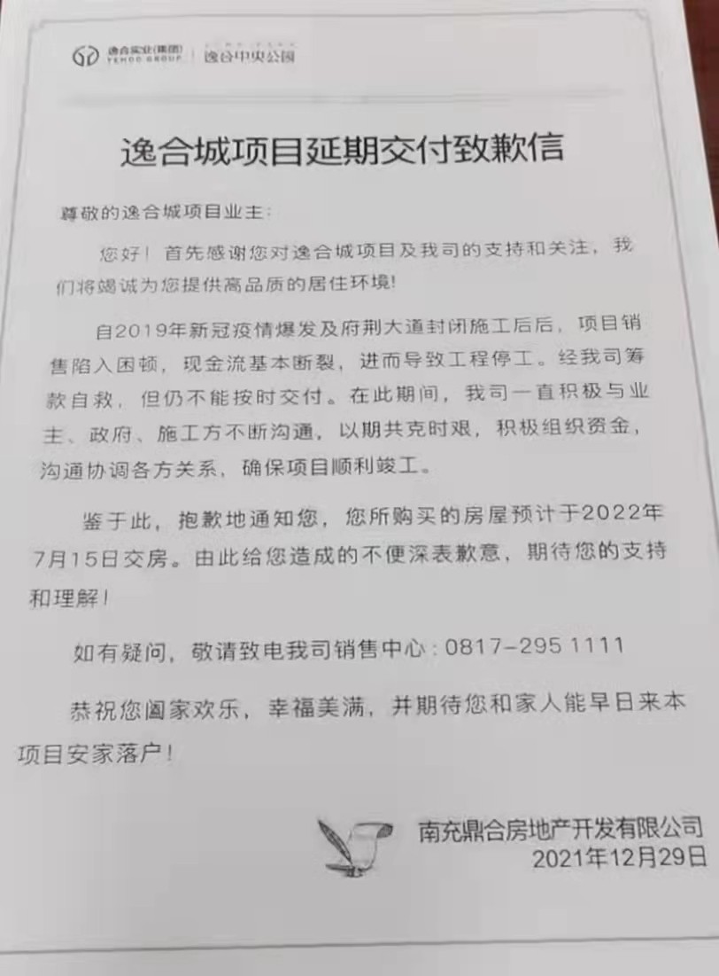
  • 鲜红色的印章去哪儿了,诚意何在??
    完成任务?
    忽悠业主?
    害怕领导?


  • 高品质居住环境??
    小区配套吗?那个主要是政府的功劳。
    小区品质吗?生锈的钢筋,裂开的墙面,还是鼓包的外墙?


  • 资金流断裂??
    卖出的9.4亿呢?
    挪用的监管资金呢?


  • 怎么保证2022年7月15日交付??
    卖车位商铺住宅?
    找政府要钱?
    注入资金?
    还是吹牛逼?


  • 怎么支持和理解??
    支持业主自救?
    理解开发商延期?


  • 阖家欢乐,幸福美满??
    交不了房,难道不会日思夜想?
    交不了房,家庭矛盾不断,怎能美满?



       业主好骗,全靠忽悠,废纸一张,鉴定完毕。


打赏

微信扫一扫,转发朋友圈

已有 110 人转发至微信朋友圈

   本贴仅代表作者观点,与麻辣社区立场无关。
   麻辣社区平台所有图文、视频,未经授权禁止转载。
   本贴仅代表作者观点,与麻辣社区立场无关。  麻辣社区平台所有图文、视频,未经授权禁止转载。

发表于 2021-12-29 17:15 | 显示全部楼层
明年七月交房,完全没有任何保证,一拖再拖
(匿名发布)
(匿名发布)  发表于 2021-12-29 18:06
不良开发商。

最佳新人

发表于 2021-12-29 18:53 来自麻辣社区客户端 | 显示全部楼层
(匿名发布)
(匿名发布)  发表于 2021-12-30 09:35
别急,明年交房。

发表于 2021-12-30 10:43 来自麻辣社区客户端 | 显示全部楼层

 楼主| 发表于 2021-12-30 11:21 | 显示全部楼层
风儿依旧 发表于 2021-12-30 10:43
过年不过分包拿钱,就又烂尾了

前几天他们协调说,要给的。
(匿名发布)
(匿名发布)  发表于 2021-12-30 12:57
whatsyourname 发表于 2021-12-30 11:21
前几天他们协调说,要给的。

不发出来报料也许还好些,楼主你这一报料谁还敢去买,不买你们更难!!!这报料又没用

发表于 2021-12-30 15:21 | 显示全部楼层
楼市问题,只能期待慢慢解决好了,毕竟这个东西需要一个长远的时间线来抚平创伤

发表于 2021-12-30 17:45 | 显示全部楼层
感觉这楼盘拖了好久了啊

发表于 2021-12-30 22:31 来自麻辣社区客户端 | 显示全部楼层
匿名者 发表于 2021-12-30 12:57
不发出来报料也许还好些,楼主你这一报料谁还敢去买,不买你们更难!!!这报料又没用

楼主发不发出来,大家都晓得。知名烂尾楼
(匿名发布)
(匿名发布)  发表于 2021-12-31 13:47
道歉有什么用?不知道

发表于 2021-12-31 17:46 | 显示全部楼层
今天拖明天,明天可以拖后天
(匿名发布)
(匿名发布)  发表于 2022-1-1 16:19
没收到啊

发表于 2022-1-7 14:24 | 显示全部楼层
真坑

发表于 2022-1-8 15:19 | 显示全部楼层
隔壁鸿通檀府都交房了,热火朝天的

发表于 2022-1-8 22:53 来自麻辣社区客户端 | 显示全部楼层
XiaoMingA 发表于 2022-1-8 15:19
隔壁鸿通檀府都交房了,热火朝天的

就是,再拖一拖,隔壁天誉阅江府也要交了
高级模式 自动排版
您需要登录后才可以回帖 登录 | 注册

本版积分规则

复制链接 微信分享 快速回复 返回顶部 返回列表 关闭