站长统计

麻辣社区-四川第一网络社区

校外培训 高考 中考 择校 房产税 贸易战
阅读: 23540|评论: 3

请弘扬正气

[复制链接]

发表于 2021-7-14 15:38 | 显示全部楼层 |阅读模式
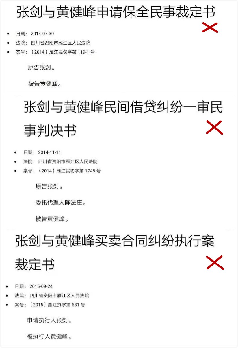
   (2014)民保字第119-1号保全书出错,(2014)雁民初字第1748号判决书出错,2015)雁江执字第631号强制书出错。
知情必报,2017年我拿着新证据到资阳市区院,区院经过审查、询问、听证等法律程序,资阳中院2017)川20民监4号裁定因有新的证据,足以推翻原判决,该民事判决确有错误,应予再审。可惜再审环节遇上不依法办事的法官,法官王颖明知原判决出错是因为2013111日诉求指鹿为马,也知道2016)川2002执恢267挂着民事纠纷名义骗法院,因与原告代理熟悉且有不正常来往,就故意不判原判决出错原因,又用“视为”判成让举报人承担部分诉讼费的民事纠纷。
王颖枉法裁判造成重大失误有:
12019)川20022451为骗法院者服务;
22020)川2002司惩1决定书对事实认定不清;
3、区院专委多次对举报人下“不予受理告知书”。
4、误导资阳检察院、公安局纪委和信访以为只是民事纠纷。
52020年区院领导说:“骗法院是法院的事,与你无关。”
6、对抗了四川省高级人民法院、资阳教育整顿组调查。
    王颖乱作为不是偶然,其再审的(2014)雁江民再字第4号被(2018)川2002民再1号撤消。人民教师黄敏也在告王颖。
    请弘扬正气!骗法院不是小事,为什么法官王颖认为屡骗法院是民事纠纷?不揭开法律文书错误原因。
                                                           黄健峰
                                                 2021年7月14
        

图片1.jpg
打赏

微信扫一扫,转发朋友圈

已有 188 人转发至微信朋友圈

   本贴仅代表作者观点,与麻辣社区立场无关。
   麻辣社区平台所有图文、视频,未经授权禁止转载。
   本贴仅代表作者观点,与麻辣社区立场无关。  麻辣社区平台所有图文、视频,未经授权禁止转载。

发表于 2021-7-31 10:05 | 显示全部楼层
关注

发表于 2021-8-30 13:12 来自麻辣社区客户端 | 显示全部楼层
支持

发表于 2021-9-3 20:31 来自麻辣社区客户端 | 显示全部楼层
高级模式 自动排版
您需要登录后才可以回帖 登录 | 注册

本版积分规则

复制链接 微信分享 快速回复 返回顶部 返回列表 关闭
站长统计