麻辣社区-四川第一网络社区

校外培训 高考 中考 择校 房产税 贸易战
阅读: 4775|评论: 0

[四川手机报] 国务院教育督导委提醒:未上白名单的全国性竞赛均为违规

[复制链接]

发表于 2020-12-31 05:42 | 显示全部楼层 |阅读模式
针对近期个别社会组织未经审批违规开展面向中小学生竞赛、个别校外培训机构以竞赛名次可以与升学挂钩为“噱头”违规开展相关培训的情况,国务院教育督导委员会办公室12月30日提醒广大家长和中小学生务必提高警惕,避免上当。

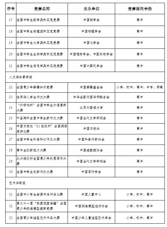
国务院教育督导委强调,面向中小学生的全国性竞赛活动实行清单制管理,每年更新。2020年8月,教育部印发了《关于公布2020—2021学年面向中小学生的全国性竞赛活动的通知》,公布了审核通过的35项竞赛信息。凡未在清单上的所谓全国性竞赛,均为违规竞赛。同时,《教育部办公厅关于进一步加强面向中小学生的全国性竞赛活动管理工作的通知》(教基厅函〔2020〕21号)明确,任何竞赛奖项均不作为基础教育阶段招生入学加分依据。

请广大家长和社会各界根据各地教育部门公布的举报方式,参与监督,共同维护良好的管理秩序。
1.jpg
2.jpg
保存二维码  微信扫一扫
加入四川手机报&麻辣社区
读者网友
中小学教育交流群


打赏

微信扫一扫,转发朋友圈

已有 0 人转发至微信朋友圈

   本贴仅代表作者观点,与麻辣社区立场无关。
   麻辣社区平台所有图文、视频,未经授权禁止转载。
   本贴仅代表作者观点,与麻辣社区立场无关。  麻辣社区平台所有图文、视频,未经授权禁止转载。
高级模式 自动排版
您需要登录后才可以回帖 登录 | 注册

本版积分规则

复制链接 微信分享 快速回复 返回顶部 返回列表 关闭