麻辣社区-四川第一网络社区

校外培训 高考 中考 择校 房产税 贸易战
阅读: 7068|评论: 30

[四川群众呼声] @芦溪中学唐老师

[复制链接]

2017年优秀网友

发表于 2020-6-10 13:44 | 显示全部楼层 |阅读模式
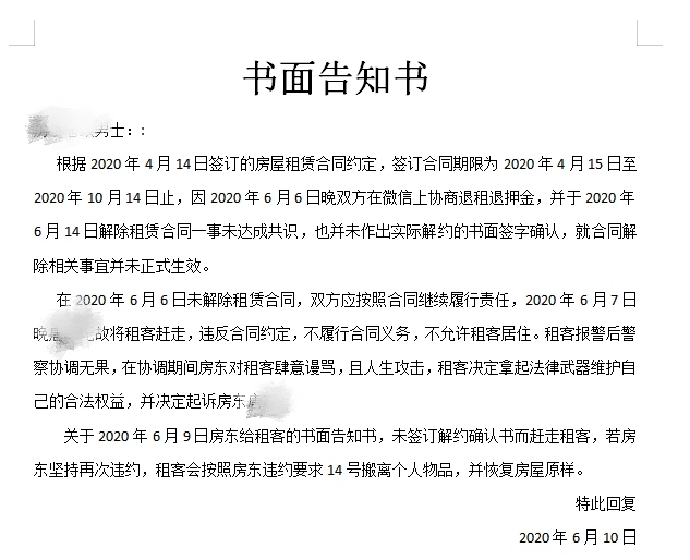
拉黑解决不了问题,反正书面通知书我已经发送至你微信,本想再次发送一张简单易懂的图片给你,结果你将我拉黑,那么我只能以这种网络方式再次告知与你。



134414xlelf4g90vvz0f69.jpg

134427zxpj0jvuowpepwoe.jpg




打赏

微信扫一扫,转发朋友圈

已有 56 人转发至微信朋友圈

   本贴仅代表作者观点,与麻辣社区立场无关。
   麻辣社区平台所有图文、视频,未经授权禁止转载。
   本贴仅代表作者观点,与麻辣社区立场无关。  麻辣社区平台所有图文、视频,未经授权禁止转载。

发表于 2020-6-10 15:54 | 显示全部楼层

发表于 2020-6-10 16:27 | 显示全部楼层
4月14租房,劳动节没过完就开始和房东扯皮,也是醉了。
自己再看下合同,写的只住1人,带人回去住你违约在先。
我看合同上写的违约金是2倍月租金?闹之前就该考虑下后果。
既然理亏在先,就要有理亏觉悟,建议和房东好好商量!

发表于 2020-6-10 16:30 | 显示全部楼层
看热闹不嫌事大。
来,你恨得咬牙切齿的唐老师出现了@宿浩词

发表于 2020-6-10 17:06 | 显示全部楼层

发表于 2020-6-10 17:43 来自麻辣社区客户端 | 显示全部楼层

发表于 2020-6-10 17:57 | 显示全部楼层

发表于 2020-6-11 09:03 | 显示全部楼层
静等打赢这场仗......

发表于 2020-6-12 11:44 | 显示全部楼层

琼子小姐要成网红

2017年优秀网友

 楼主| 发表于 2020-6-12 14:14 来自麻辣社区客户端 | 显示全部楼层

发表于 2020-6-12 17:22 | 显示全部楼层


公说公有理,婆说婆有理。但有一点可以这么想,租房时候如果定的是一个人住,房东包水电费,一月租金只有几百块钱,后来去两个人或者三个人住,是不是成本就要让房东承担,水、电、气,费用是不是增加多了,本来晚上一个人洗澡用水,结果是两三个人洗澡,多出来的费用都让房东来承担,不知合适不合适,,一到月底交水电气费,哦豁,比租金还高。怎么想?如果是你我的房子租给别人,也是这种情况,你我怎么想
发表于 2020-6-13 17:10 | 显示全部楼层
坐等这个老师的下场。希望学校给个态度

发表于 2020-6-15 09:54 来自麻辣社区客户端 | 显示全部楼层

发表于 2020-6-15 13:23 | 显示全部楼层
我们旁人都不知道真实情况,按合同办事吧,协商不成,就法院判。公平公正!!!
发表于 2020-6-15 15:09 | 显示全部楼层

你的下场肯定会很惨,但是没有人会同情你。自作自受
高级模式 自动排版
您需要登录后才可以回帖 登录 | 注册

本版积分规则

复制链接 微信分享 快速回复 返回顶部 返回列表 关闭