麻辣社区-四川第一网络社区

校外培训 高考 中考 择校 房产税 贸易战
阅读: 7525|评论: 0

[四川手机报] 四川:2020年从高校毕业生中直招士官 报名须知来了!

[复制链接]

发表于 2020-5-26 15:42 | 显示全部楼层 |阅读模式

据四川省教育发布消息,为实现部队岗位需求与地方应征青年专业特长精准对接,今年从普通高等学校毕业生中直接招收士官(简称直招士官)工作将与下半年义务兵征集同步展开,8月1日开始,9月30日结束。网上报名工作将采取“三步走”方式组织实施:首先,按照部队所提需求,依托全国征兵网面向社会公开发布招收信息,组织网上报名;其次,系统梳理各地符合专业要求的高校毕业生报名信息;最后,国防部征兵办公室根据各地应征报名情况,下达各省(区、市)招收计划。

一、报名时间和报名方式

全国征兵网直招士官网上报名开通时间为2020年5月15日,截止时间为8月15日,广大普通高等学校毕业生可登陆“全国征兵网”报名应征(报名网址:http://www.gfbzb.gov.cn)。国防部征兵办公室将依据7月1日全国报名情况,研究制定各省(自治区、直辖市)具体招收专业和计划,希望广大应征青年尽量在6月30日前完成网上报名。

应征青年完成网上报名后,请密切关注网上审核结论,跟踪掌握应征报名进展情况(直招士官应征进展情况查询),保持通信畅通,根据应征地兵役机关通知要求参加应征。因应征地招收士官专业和计划限制,未能被录取的,仍然可以参加义务兵征集,体检、政治考核合格的,应征地兵役机关将优先批准入伍。

二、招收对象和条件

招收对象为普通高等学校全日制应届、往届毕业生,男性,未婚,年龄24周岁以内(1996年1月1日以后出生),所学专业符合2020年直招士官专业范围。招收普通高等学校应届毕业生,所在高校和所学专业已开展职业技能鉴定的,应当取得国家颁发的中级以上职业资格证书。政治条件和体格条件分别按照《征兵政治考核工作规定》《应征公民体格检查标准》及有关规定执行。

优先招收中共党员、省级以上劳动模范、国家科技进步奖获得者、军人子女、烈士子女。今年招收对象将向应届毕业生倾斜,适当增加疫情较重地区普通高等学校毕业生招收规模,优先招收参加一线疫情防控任务医护人员的普通高等学校毕业生子女。

三、相关政策待遇

(一)经直接招收入伍的士官,由批准入伍县(市、区)征兵办公室发放《应征公民入伍通知书》,其家庭享受军属待遇。

(二)对直接招收为士官的普通高等学校毕业生,入伍时对其在校期间缴纳的学费实行一次性补偿或获得的国家助学贷款实行代偿。

(三)直招士官在服役期间表现优秀、符合有关规定的可以按计划选拔为现役军官。

(四)直招士官入伍后首次授衔级别,由所在部队按照审批权限下达士官任职命令,并授予相应军衔。招收的普通高等学校毕业生,其高中(中职)毕业后在国家规定学制内在校就读的年数视同服现役时间;其中,普通本科毕业生入伍后授予下士军衔,服役满1年后授予中士军衔;高职(专科)毕业生入伍后授予下士军衔,服役满2年后授予中士军衔。

(五)直招士官符合退休、转业或者复员条件的,按照国家有关规定分别作退休、转业或者复员安置;符合退休或者转业条件,本人要求复员经批准也可以作复员安置。符合转业条件以转业方式退出现役的、符合退休或者转业条件以复员方式退出现役的,由入伍前常住户口所在地县(市、区)或者上一级政府接收、安置,也可以由其父母、配偶或者配偶父母常住户口所在地县(市、区)政府接收、安置;其他以复员方式退出现役以及因故不能退休、转业或者复员方式退出现役的,由入伍前或者父母常住户口所在地县(市、区)政府接收。

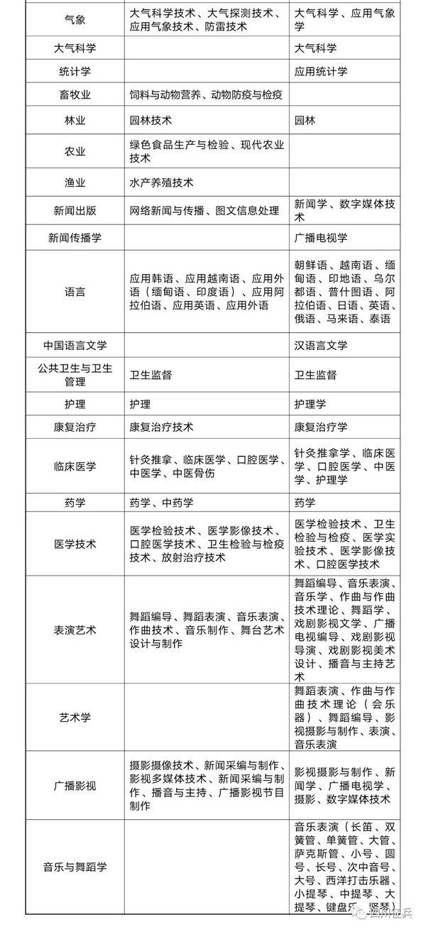
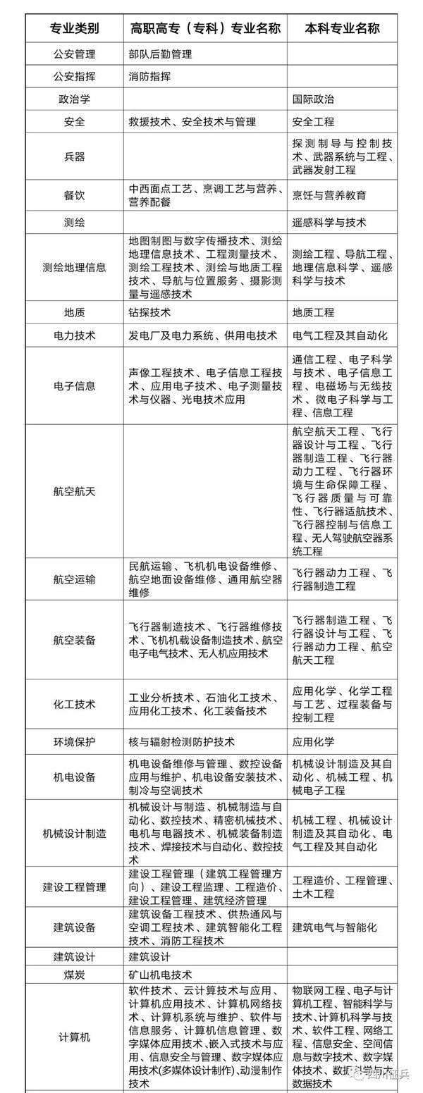
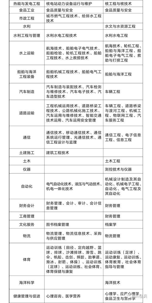
四、招收专业


打赏

微信扫一扫,转发朋友圈

已有 60 人转发至微信朋友圈

   本贴仅代表作者观点,与麻辣社区立场无关。
   麻辣社区平台所有图文、视频,未经授权禁止转载。
   本贴仅代表作者观点,与麻辣社区立场无关。  麻辣社区平台所有图文、视频,未经授权禁止转载。
高级模式 自动排版
您需要登录后才可以回帖 登录 | 注册

本版积分规则

复制链接 微信分享 快速回复 返回顶部 返回列表 关闭