麻辣社区-四川第一网络社区

校外培训 高考 中考 择校 房产税 贸易战
阅读: 31678|评论: 11

[四川手机报] 严防境外输入!湖北以外新增25例中24例为境外输入

[复制链接]

发表于 2020-3-7 08:41 | 显示全部楼层 |阅读模式
据国家卫健委数据统计,3月6日0—24时,31个省(自治区、直辖市)和新疆生产建设兵团报告新增确诊病例99例,湖北新增确诊病例74例(武汉74例),因此除湖北以外地区新增确诊病例25例,其中新增报告境外输入确诊病例24例(甘肃17例,北京3例,上海3例,广东1例)。


================================
【四川新型冠状病毒肺炎疫情最新情况(3月7日发布)】3月6日0-24时,我省新型冠状病毒肺炎无新增确诊病例,新增治愈出院病例20例,无新增疑似病例,无新增死亡病例。

(确诊患者信息详见各市<州>卫生健康委官微或官网每日发布)

截至3月7日0时,我省累计报告新型冠状病毒肺炎确诊病例539例,涉及21个市(州)。

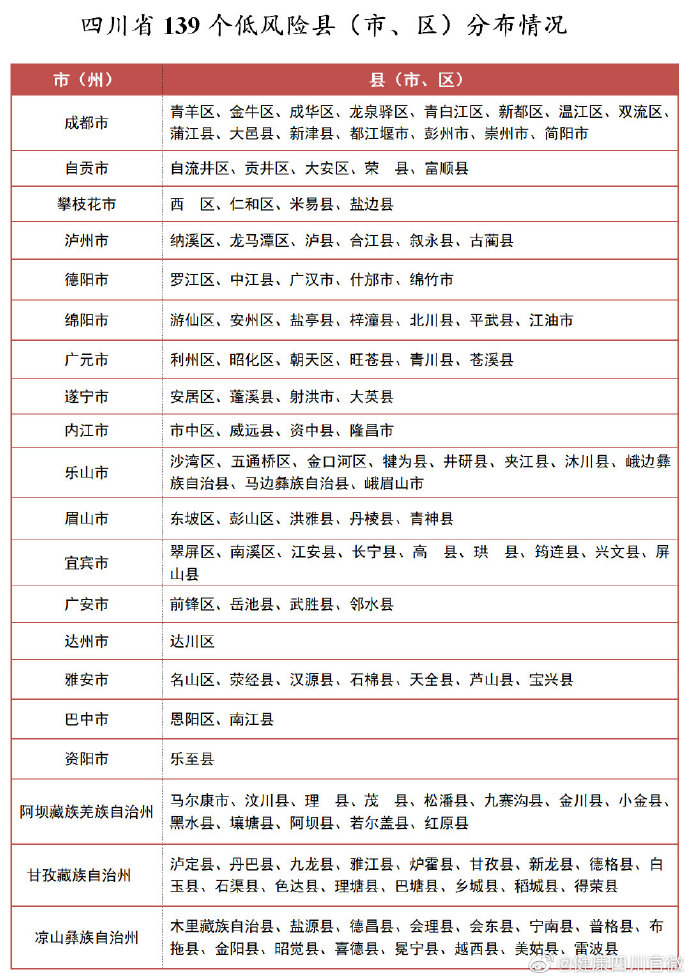
全省现有无现症病例区(低风险县<市、区>)139个、散发病例区(中风险县<市、区>)44个,无社区暴发和局部流行区(高风险县<市、区>)(过去24小时新增简阳市、盐亭县、苍溪县、温江区、大邑县为低风险县<市、区>,道孚县为中风险县<市、区>)。 094439p8pk8kv3kqou8pp4.jpg

094439xi6bv66hn7wj74ww.jpg

539名确诊患者中,正在住院隔离治疗88人,已治愈出院448人,死亡3人。

现有疑似病例2例。

当日解除医学观察83人,现有395人正在接受医学观察。

打赏

微信扫一扫,转发朋友圈

已有 253 人转发至微信朋友圈

   本贴仅代表作者观点,与麻辣社区立场无关。
   麻辣社区平台所有图文、视频,未经授权禁止转载。
   本贴仅代表作者观点,与麻辣社区立场无关。  麻辣社区平台所有图文、视频,未经授权禁止转载。
手机网友  发表于 2020-3-7 09:31
继续排查,尽快治愈出院。
手机网友  发表于 2020-3-7 10:43
应禁止境外人员到中国
手机网友  发表于 2020-3-7 11:38
不禁止境外输入,中国就不怕经过那么大的努力会白费吗!
手机网友  发表于 2020-3-7 11:52
我们也应该关闭入境通道,不能拿人民生命讲义气
手机网友  发表于 2020-3-7 12:15
关闭国门

发表于 2020-3-7 12:35 | 显示全部楼层
还是需要做好防护措施的                                                               

发表于 2020-3-7 12:55 来自麻辣社区客户端 | 显示全部楼层
白帽子的精神祖国,怎么割舍得下嘛?

手机网友  发表于 2020-3-8 08:46
最烦有些人,一边说中国这不好那不好,一边往中国跑。

发表于 2020-3-8 15:59 来自麻辣社区客户端 | 显示全部楼层
高级模式 自动排版
您需要登录后才可以回帖 登录 | 注册

本版积分规则

复制链接 微信分享 快速回复 返回顶部 返回列表 关闭