麻辣社区-四川第一网络社区

校外培训 高考 中考 择校 房产税 贸易战
阅读: 15061|评论: 39

[四川群众呼声] 资阳市雁江区人民法院真黑暗

[复制链接]

    资阳市雁江区人民法院立案庭法官、民庭法官、执行局法官,强强联手制造冤假错案,无底线的纵容犯罪分子,该院的法庭是犯罪分子的天堂!法官是犯罪分子的保护伞,该院法官早已忘记初心,他们辱尽使命。对此,院长汪自友作聋作哑,任由法官们为非作歹,目睹邪恶,他不生气,面对冤假错案,他麻木不仁!
打赏

微信扫一扫,转发朋友圈

已有 120 人转发至微信朋友圈

   本贴仅代表作者观点,与麻辣社区立场无关。
   麻辣社区平台所有图文、视频,未经授权禁止转载。
   本贴仅代表作者观点,与麻辣社区立场无关。  麻辣社区平台所有图文、视频,未经授权禁止转载。

 楼主| 发表于 2018-7-25 03:06 来自麻辣社区客户端 | 显示全部楼层
雁江区法院法官保护虚假诉讼者是千真万确的事实,该院院长至今仍然装聋作哑,任由法官纠错案走过程,忽悠受害者,希望相关部门严查该院的“灯下黑”,清除害群之马,还雁江一片蓝天!

 楼主| 发表于 2018-7-25 03:24 来自麻辣社区客户端 | 显示全部楼层
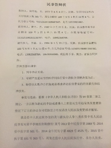
甄别虚假诉讼法律一共十条规定,周琴、桂树斌、李万光、谭秀英等人就违反了其中八条,他们在法庭上互作伪证,并出具假借条,在法庭上供词矛盾重重,漏洞百出,根本不能自圆其说。在大量的虚假诉讼的事实面前,再审法官仍然避重就轻,指鹿为马,帮助犯罪分子逃避法律制裁。雁江法院的确是一个有法不依,执法看人,违法不究的“黑”法院!

 楼主| 发表于 2018-7-25 03:53 来自麻辣社区客户端 | 显示全部楼层
      雁江法院面对检察院的检察建议,纠错案走过程,还指鹿为马的定性,忽悠中央巡视组,庇护枉法办案的法官。该院法官公开违反法官法,还违反了刑法第一百八十八条,法官们和犯罪分子同流合污,他们贱踏法律的尊严,为犯罪分子们打开绿色通道,助其逍遥法外!

发表于 2018-7-25 06:36 来自麻辣社区客户端 | 显示全部楼层

发表于 2018-7-25 07:43 来自麻辣社区客户端 | 显示全部楼层
坚决打击法院里的黑领导,黑法官

发表于 2018-7-25 11:12 来自麻辣社区客户端 | 显示全部楼层
坚决支持楼主坚决与黑法院黑法官做斗争。违法犯罪者违法零风险零负担受害者苦不堪言

发表于 2018-7-25 11:33 来自麻辣社区客户端 | 显示全部楼层

发表于 2018-7-25 11:40 来自麻辣社区客户端 | 显示全部楼层
这个案子太假了协议已经交给了青羊区法院判了原告败诉了因为关糸好又可以起诉,又拿什么去起诉,法官加盖个鲜章又可以进行起诉,这太奇葩了,又为什么不叫我再写一份协议呢?既然那么合法正规合法真实有效。
IMG_7492.JPG
IMG_7493.JPG
IMG_7494.JPG

 楼主| 发表于 2018-7-25 18:50 来自麻辣社区客户端 | 显示全部楼层
        谢谢大家的关注与支持,雁江法院的确是暗无天日,在事实面前法官们仍然坚持保护犯罪分子,对他们的关系户法外开恩,在雁江区法院法官可以架驭法律,法官大于法,法官的肩上没有天平,法院没有公信。法院的天空没有阳光,没有正义,是一个地地道道的“黑”法院!

发表于 2018-7-25 19:23 来自麻辣社区客户端 | 显示全部楼层
法院都这么黑暗,叫我们老百姓应该相信谁,还能够信任谁?难道中国就因为部分的不法分子而破坏在人民群众树立的形象?希望有正义的人士能够维护法律的尊严,所以支持楼主,坚决维护正义,不怕艰辛与黑势力作斗争!

发表于 2018-7-25 21:34 来自麻辣社区客户端 | 显示全部楼层
故意犯错,有错不纠,被黑法院黑法官吃定了互相勾起互相包庇互相保护形成了强大的利益格局,当事人苦不堪言。支持楼主坚决维权?!相信正义的力量邪不胜正

发表于 2018-7-25 21:36 来自麻辣社区客户端 | 显示全部楼层

发表于 2018-7-25 21:42 来自麻辣社区客户端 | 显示全部楼层
法院的神圣在于惩恶扬善的公正,害弱者没意思。

发表于 2018-7-25 21:44 来自麻辣社区客户端 | 显示全部楼层
不过,楼主,我觉得你简单发个资料吧,喊口号只是你发泄情绪,我辨不了事实,你就把你觉得最不值地方写下来

发表于 2018-7-26 01:34 来自麻辣社区客户端 | 显示全部楼层
雁江区法院黑,资中法院同样黑,四川省公检法灯下黑,四川那天才见得到光明。

发表于 2018-7-26 09:54 来自麻辣社区客户端 | 显示全部楼层
这就是有钱能使鬼推磨,谁的钱给得多,贪官们就帮谁,这也是具有中国特色的社会表现

发表于 2018-7-26 15:10 来自麻辣社区客户端 | 显示全部楼层
法院都这么黑暗,希还世界一片光明

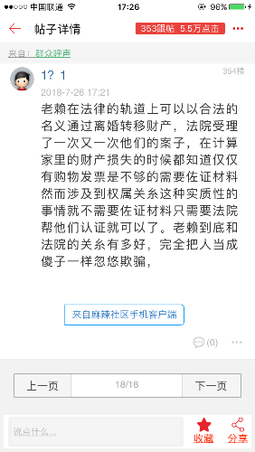
发表于 2018-7-26 17:31 来自麻辣社区客户端 | 显示全部楼层
成都青羊区法院有专用通道为老赖提供点到点高端服务
IMG_7499.PNG

发表于 2018-7-26 17:39 来自麻辣社区客户端 | 显示全部楼层
支持楼主,希望相关部门严惩犯罪分子。法官违法也该受罚!

高级模式 自动排版
您需要登录后才可以回帖 登录 | 注册

本版积分规则

复制链接 微信分享 快速回复 返回顶部 返回列表 关闭