麻辣社区-四川第一网络社区

校外培训 高考 中考 择校 房产税 贸易战
阅读: 8487|评论: 20

[群众呼声] 平昌老赖《张在荣》被拘留 第一集

[复制链接]

发表于 2018-6-24 16:45 | 显示全部楼层 |阅读模式
2018年6月22日,平昌老赖张在荣因拒不履行生效法律文书确定的义务被平昌县人民法院依法采取拘留强制措施,切实增强了广大人民群众对维护合法权益的信心,更是维护了法律尊严和司法权威不容亵渎。     

           关于张在荣债务情况的函告
  
关于四川省巴中市平昌县人(现居汉王庙社区)张在荣以介绍各类项目工程及与某某领导是亲戚、舅子、老表、干亲家等名义为幌子和手段套取、诱骗、借占他人资金约数百万元,逾期拒不清偿归还,部分债权人要求其偿还账务,均被其装死的行为蒙混过关侥幸“逃逸”!所有与此人有过经济沾染的无一不深受其害损失惨重!现特此函达所有与张在荣发生经济关系及借款给张在荣的朋友们相互转告,请及时采取法律手段,相信司法权威,相信法院执行局法官,维护合法权益。该公示函告近期将发布于省内外数十家媒体、论坛敬请关注,发件人自愿承担一切法律后果。
函告的目的: 为民除害,警示各位朋友路遇此人请绕道行走,让已深受其害的朋友提高警惕把控风险将损失降到最低!
特此函告
                           
                                                                                 年  月  日



张甩甩裁判文书1.png 张甩甩裁判文书2.png
张甩甩裁判文书4.jpg

张甩甩裁判文书3.jpg

打赏

微信扫一扫,转发朋友圈

已有 67 人转发至微信朋友圈

   本贴仅代表作者观点,与麻辣社区立场无关。
   麻辣社区平台所有图文、视频,未经授权禁止转载。
   本贴仅代表作者观点,与麻辣社区立场无关。  麻辣社区平台所有图文、视频,未经授权禁止转载。
 楼主| 发表于 2018-8-17 16:37 | 显示全部楼层


2018年8月13日法院执行局又通知你还钱了



寮犵敥鐢╁揩閫冿紝浣犱笉杩橀挶娉曢櫌鍙堣鎶撲綘浜


 楼主| 发表于 2018-6-25 07:13 | 显示全部楼层
       平昌老赖自驾一辆非法套牌奔驰车长期招摇过市,胆大妄为扰乱公安机关对公共安全的管控,穿梭于兴文经开区、巴中市、平昌县及交各交通路口交警眼皮子底下

奔驰套牌车2.jpg 奔驰套牌车3.jpg


 楼主| 发表于 2018-6-25 08:22 | 显示全部楼层
奔驰套牌车3.jpg

发表于 2018-6-25 17:44 | 显示全部楼层
第一集是什么鬼?
 楼主| 发表于 2018-6-26 07:19 | 显示全部楼层


       表示老赖表演的序幕已正式拉开,还有第二集、第三集、第四集、、、、、、至于什么时候剧终不得而知
 楼主| 发表于 2018-6-26 07:58 | 显示全部楼层


鎵ц缁堢粨.png



  经平昌县人民法院强制执行后老赖张在荣已履行完毕生效法律文书确定的义务的案例
 楼主| 发表于 2018-6-28 08:20 | 显示全部楼层
          平昌老赖各种花样恶意拖欠借款拒不归还,最终以身试法拒不执行法院判决现已被拘留



                                             第七日
 楼主| 发表于 2018-6-28 17:36 | 显示全部楼层

IMG_0342.JPG
 楼主| 发表于 2018-6-29 11:34 | 显示全部楼层


         关注平昌老赖借款多年欠钱不还,不讲信用,已成为社会的毒瘤,此类人若法院执行不力,平昌老赖将是猖獗成灾,社会诚信难以维护!

                                                             被拘第八日
 楼主| 发表于 2018-6-30 07:34 | 显示全部楼层
      诚信缺失败坏社会风气,失信行为得不到有效制止和执行,还谈什么捍卫法律尊严权威!


被拘第九日

 楼主| 发表于 2018-7-1 16:21 | 显示全部楼层


老赖被拘第十日

IMG_0343.JPG





 楼主| 发表于 2018-7-2 22:02 | 显示全部楼层




老赖被拘第十一日


 楼主| 发表于 2018-7-3 22:58 | 显示全部楼层
IMG_0344.JPG
被拘第十二日

IMG_0337.JPG
IMG_0344.JPG
 楼主| 发表于 2018-7-4 19:20 | 显示全部楼层

IMG_0346.JPG

老赖被拘第十三日




 楼主| 发表于 2018-7-5 22:08 | 显示全部楼层
IMG_0360.JPG

       老赖被拘第十四日已放出牢笼,并履行归还部分欠款,余下欠款年底前履行完毕。



 楼主| 发表于 2018-7-6 22:31 | 显示全部楼层

期待平昌法院及相关部门推送“信用平昌”网站构建诚信平昌


IMG_0368.JPG



 楼主| 发表于 2018-7-7 22:17 | 显示全部楼层


老赖为逃避债务转移财产已离婚不离家


IMG_0367.JPG


IMG_0350.JPG
 楼主| 发表于 2018-7-8 20:55 | 显示全部楼层
IMG_0371.PNG
IMG_0370.JPG
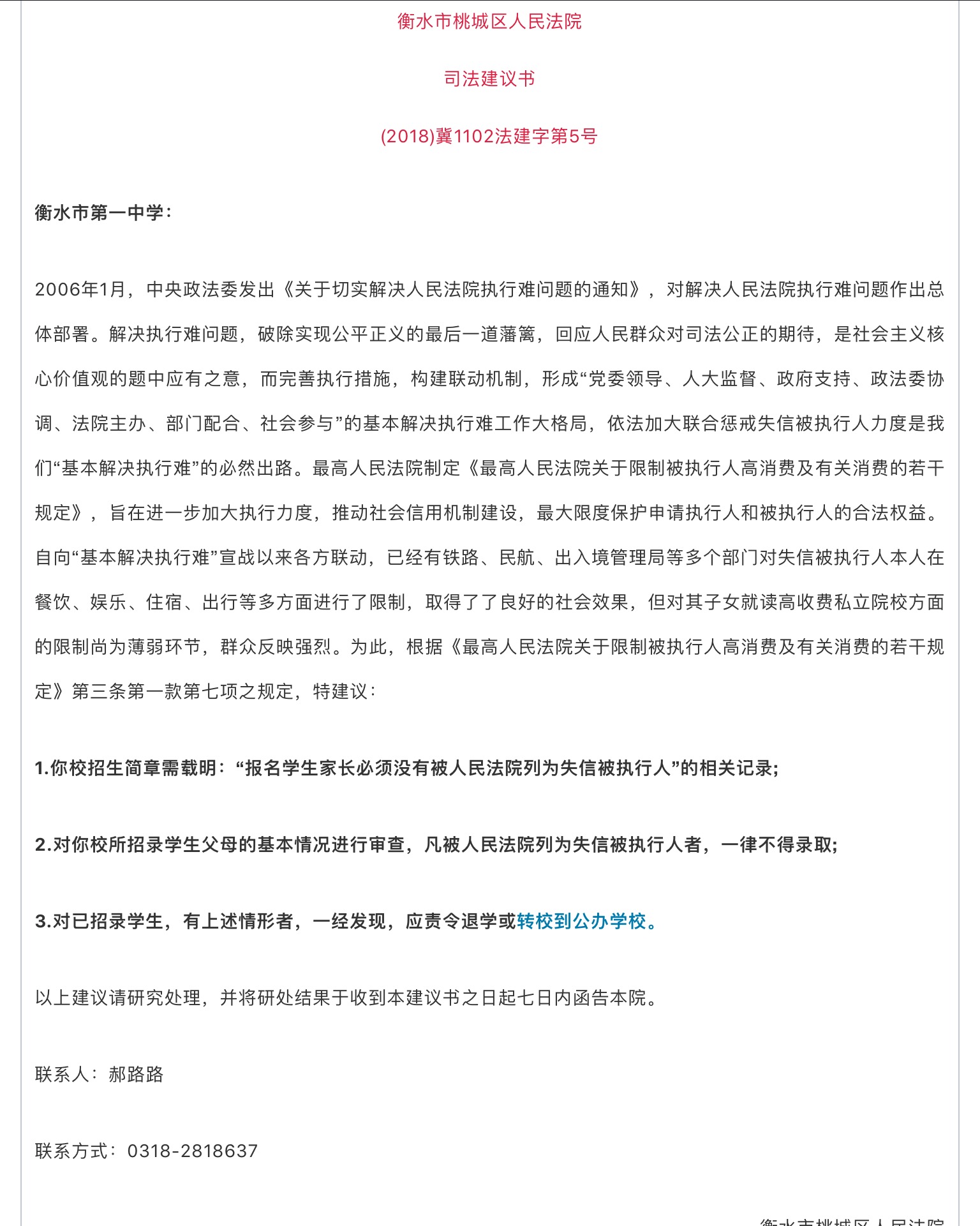
                      衡水市桃城区人民法院的这封司法建议书,有理有据有节,情深义重,值得其他法院借鉴推广。












IMG_0370.JPG
高级模式 自动排版
您需要登录后才可以回帖 登录 | 注册

本版积分规则

复制链接 微信分享 快速回复 返回顶部 返回列表 关闭