麻辣社区-四川第一网络社区

校外培训 高考 中考 择校 房产税 贸易战
阅读: 12295|评论: 0

川内部分高校放假通知!有些学校只放三天……

[复制链接]

发表于 2020-9-28 17:27 | 显示全部楼层 |阅读模式
  川内部分高校放假时间出炉
  放八天的都是别人家的学校
  你们学校放几天呢?

  电子科技大学
  共休8天

172420mz5bevucwon8099v.jpg
  西南民族大学
  共休8天

172421b031wt9a5rpww515.jpg
  成都信息工程大学
  共休8天
172421ylrclwpcz5cr6w5v.jpg
  四川轻化工大学
  共休8天

172422dgrseygvwvr9vkgg.jpg
  西华大学
  共休8天

172422ey69qq6691wah0lg.jpg
  四川农业大学
  共休8天
172422a6wp63dl3tul1vrm.jpg
  成都中医药大学
  共休8天

172423a222q41o97tk1ran.jpg
  四川师范大学
  共休8天

172423rl7qtgcghiqonkkq.jpg
  绵阳师范学院
  共休3天
172423h71ppryutqruht87.jpg
  宜宾学院
  共休3天

172423loop6lzv6cfvmhzp.jpg
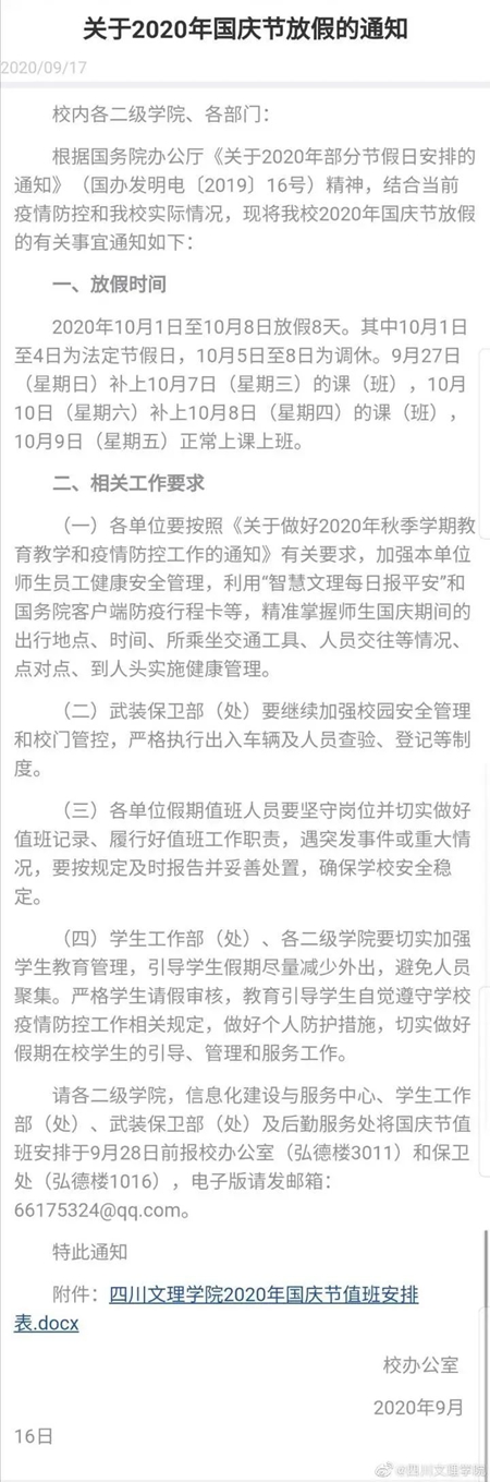
  四川文理学院
  共休8天
172424ojtwmxlxnaxoxxnj.jpg
  乐山师范学院
  共休8天

172424e29uu620ybq900no.jpg
  四川旅游学院
  共休8天

172425cgcodhddor8dc1oi.jpg
  成都医学院
  共休8天

172425jccu3ih8digzh3fo.jpg
  四川大学锦城学院
  共休8天

172425xprhprnttreftrty.jpg
  成都纺织高等专科学校
  共休3天

172426pkzo2yffylovxlqd.jpg
  绵阳职业技术学院
  共休3天

172426m2mbmqvitzzqktk0.jpg
  四川交通职业技术学院
  共休8天
172426cq1r6h6s4qrxpp6r.jpg


172713tum088d6880v73wt.jpg
打赏

微信扫一扫,转发朋友圈

已有 98 人转发至微信朋友圈

   本贴仅代表作者观点,与麻辣社区立场无关。
   麻辣社区平台所有图文、视频,未经授权禁止转载。
   本贴仅代表作者观点,与麻辣社区立场无关。  麻辣社区平台所有图文、视频,未经授权禁止转载。
高级模式 自动排版
您需要登录后才可以回帖 登录 | 注册

本版积分规则

复制链接 微信分享 快速回复 返回顶部 返回列表 关闭