麻辣社区-四川第一网络社区

校外培训 高考 中考 择校 房产税 贸易战
阅读: 25460|评论: 41

平昌乡镇行政区划调整改革方案出来了

[复制链接]

发表于 2020-3-31 09:16 | 显示全部楼层 |阅读模式
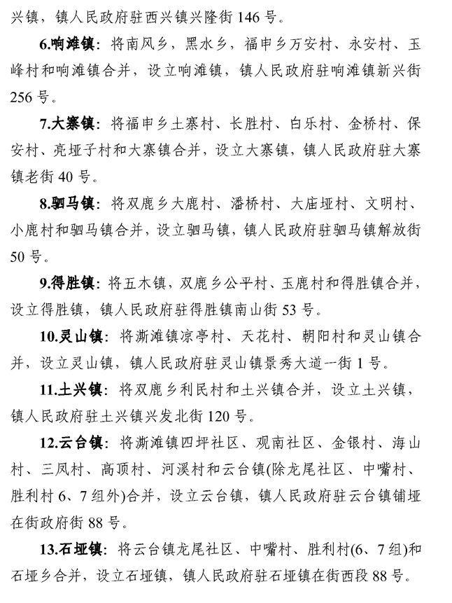
1.png
092203l9o3o7mpk9pp5b99.jpg
092202xasbbzh5zegah5ap.jpg
092202vzljx62a2jzfevha.jpg

打赏

微信扫一扫,转发朋友圈

已有 203 人转发至微信朋友圈

   本贴仅代表作者观点,与麻辣社区立场无关。
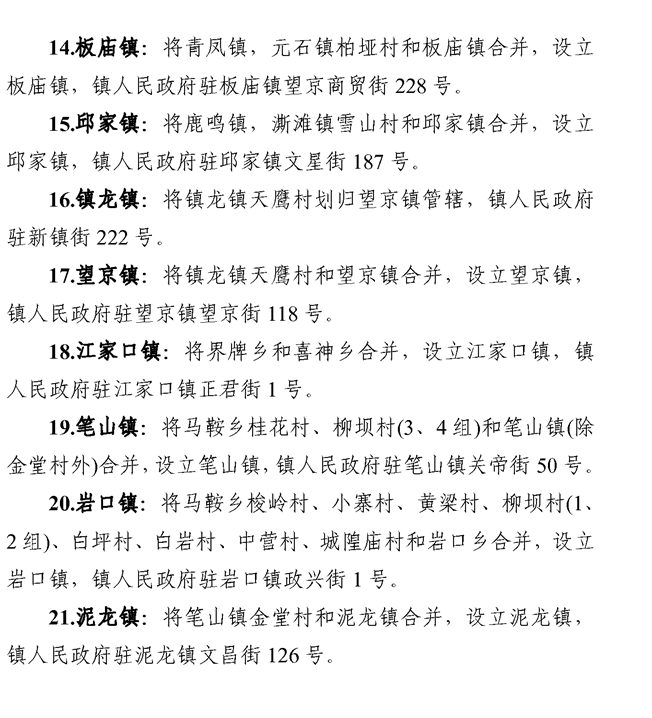
   麻辣社区平台所有图文、视频,未经授权禁止转载。
   本贴仅代表作者观点,与麻辣社区立场无关。  麻辣社区平台所有图文、视频,未经授权禁止转载。
发表于 2020-3-31 09:31 | 显示全部楼层
这样的区划调整可以哦,我们大平昌的乡镇变得更大啦,有益于整合资源

发表于 2020-3-31 09:33 | 显示全部楼层
此次乡镇区划调整,布局更加合理,有利于中心场镇、重点镇、特色镇做大做强、群众非常支持。

发表于 2020-3-31 09:38 来自麻辣社区客户端 | 显示全部楼层
     调整改革后,原来乡镇驻地的学校、卫生院、文化站、车站、派出所、司法所、信用社、邮政服务等公共服务设施不变,便民服务中心地址不变,服务功能不变。交通、水利、电力、通讯等基础设施不变。各地群众非常非常支持!

活跃会员 热心会员

发表于 2020-3-31 09:38 | 显示全部楼层

撤乡并镇绘蓝图,谋发展、鹏程万里。

发表于 2020-3-31 09:47 | 显示全部楼层
我们乡合并出去了,觉得有点难以接受,但从另一方便看,我们几个乡合并成一个大镇,也并非就是没有啥子好处的,县上不是一直提产业连片、乡村旅游蛮,合并后就更容易实现了,合并不会增加我们办事的难度,还可以更好的创收,我个人觉得我们还是应该支持的。

发表于 2020-3-31 09:50 | 显示全部楼层
   我的老家虽然被撤并,但我和我的家乡人都是积极支持的,各项服务不会变,还减少了行政成本,多好的事,为啥不支持呢。

发表于 2020-3-31 09:56 | 显示全部楼层
我是喜神乡的人,现在和界牌乡合二为一了,成为江家口镇的人,将来靠旅游吃饭了额,你知道吗江家口水库将是我们平昌的一张名片,我们好高大上哦

发表于 2020-3-31 09:58 | 显示全部楼层
撤乡设镇,有利于资源的整合,是大好事。况且便民服务中心依然存在,根本不存在给老百姓增加办事难度的问题,坚决拥护县委政府的决策。

发表于 2020-3-31 10:00 | 显示全部楼层
家乡情怀 发表于 2020-3-31 09:50
我的老家虽然被撤并,但我和我的家乡人都是积极支持的,各项服务不会变,还减少了行政成本,多好的事, ...

其实老百姓也是这样看的,乡镇、村居过小,浪费了部分行政成本,这下调大改优,群众理解、群众支持。

发表于 2020-3-31 10:18 来自麻辣社区客户端 | 显示全部楼层
我的家乡虽然也被撤了,心里难免失落,但是想想合并后小家变大家,发展空间和潜力更大了也还是很不错的,改革与发展并进,大家眼光放长远一点

发表于 2020-3-31 10:28 | 显示全部楼层
撤乡的目的,是为乡村振兴铺路,人民群众的生活肯定会更加美好,虽然有部分被撤乡镇的人民心里不舍得,但是想一想,减少了官员,减少了行政开支,这些都是实实在在的大利好啊。

最佳新人

发表于 2020-3-31 11:08 | 显示全部楼层
呼唤文明 发表于 2020-3-31 09:38
调整改革后,原来乡镇驻地的学校、卫生院、文化站、车站、派出所、司法所、信用社、邮政服务等公共服 ...

这几点才是百姓关注的热点,既然这些功能不废,百姓会支持的!

发表于 2020-3-31 14:31 | 显示全部楼层
行政区划调整,精简机构,把乡镇做大做强,是好事!建议将乡镇的服务功能再强化!
lbz

发表于 2020-3-31 14:56 | 显示全部楼层
撤乡建镇是不是为将来撤县建市铺路?

发表于 2020-3-31 16:35 | 显示全部楼层
lbz 发表于 2020-3-31 14:56
撤乡建镇是不是为将来撤县建市铺路?

建市方案已经报上去了,只等国务院下文件了呢。

发表于 2020-3-31 17:04 | 显示全部楼层
支持支持,全力支持

发表于 2020-3-31 20:58 来自麻辣社区客户端 | 显示全部楼层

2015年优秀网友

发表于 2020-3-31 20:58 | 显示全部楼层
如此绘蓝图,顺势得民心!
(匿名发布)
(匿名发布)  发表于 2020-3-31 21:07
白云之子 发表于 2020-3-31 16:35
建市方案已经报上去了,只等国务院下文件了呢。

下一步就是撤县并市。
高级模式 自动排版
您需要登录后才可以回帖 登录 | 注册

本版积分规则

复制链接 微信分享 快速回复 返回顶部 返回列表 关闭