麻辣社区-四川第一网络社区

校外培训 高考 中考 择校 房产税 贸易战
阅读: 6746|评论: 0

[四川手机报] 网曝北电表演学院院长博士论文“洗稿” 教育部抽检不合格

[复制链接]

发表于 2019-5-7 05:57 | 显示全部楼层 |阅读模式
5月5日,有网友爆料北京电影学院表演学院院长张辉涉嫌存在学术不端问题。帖文曝出,张辉的博士论文通过抄袭网络文章再把原文删除的方式通过“查重”,网友用红线划出了抄袭的段落,直指其论文涉嫌“洗稿”。

在沸沸扬扬的电影《一纸婚约》事件后,北电表演学院院长张辉再次被推到了舆论的风口上。两个多月前,青年演员翟天临遭“学术打假”事件持续发酵,包括红星新闻在内等多家媒体报道,一部名为《一纸婚约》的电影在此时引发网友热议,该片由北京电影学院表演学院院长张辉自导自演。网友曝出其现实生活的情况与《一纸婚约》剧情如出一辙。他不仅离婚后迎娶表演学院2010级的学生,还一手为妻子打造电影《一纸婚约》,并邀来关晓彤、杨紫、张一山等流量明星做配角。
QQ截图20190507055554.jpg
对于网友爆料反应其学术不端问题,红星新闻记者曾联系北电,并未获得回应,张辉本人电话则无人接听。红星新闻记者调查发现,张辉博士论文《中国电影表演艺术的文化映像》,并未通过国家相关部门的博士学位论文抽检,其论文中的部分内容与十年前互联网上就已经存在的一篇名为《电影演员必备的条件(转载)——演员必学篇》的文章存在多处雷同。

论文与网络文章多处雷同

红星新闻记者从国家图书馆网站查阅发现,该论文为张辉于2016年5月提交,导师为时任表演学院党委书记陈浥。2018年,陈浥还指导了翟天临的博士论文《电影表演和中国传统美学的关系研究》。

张辉这篇博士论文正文部分共95页,分六个章节。

在论文附页二上的独创性声明中,张辉写道:本人郑重声明,所呈交的论文是我在导师的指导下进行的研究工作及取得的研究成果。尽我所知,除了文中特别加以标注和致谢的地方外,论文中不包含其他人已经发表或撰写的研究成果,也不包含为北京电影学院或其他教育机构的学位或证书所使用过的材料。本人完全意识到本声明的法律结构由本人承担。

在学位论文作者签名处,张辉签下了自己的名字。

红星新闻记者检索发现,论文中的部分内容与互联网上一篇名为《电影演员必备的条件(转载)——演员必学篇》的文章存在多处雷同。

如论文58页第一段中“实践证明,健康的、令人沉醉的俊美形象在电影艺术中占据风采。诚然,对健康、俊美的理解,国度不同,民族不同,欣赏的习惯和标准要求也不同。同时,随着时代的变迁和发展,人们的审美观念也会发生着变化。即便在同一时代,由于生活环境、社会地位、阶层、经济水准、精神层面等的不同,对此问题的看法和标准也各不相同”, 原文为“事实说明,电影需要健康的、令人沉醉的俊美形象。诚然,对俊美的理解,由于国度、民族的不同,其欣赏习惯和要求标准也不同。再说,人们的审美观也还会随着时代的变迁和发展而有较大的变化。即使在同一个时代,人们由于生活环境、社会地位、阶层、经济水准的不同,对美的理解也各不相同。”
QQ截图20190507055616.jpg
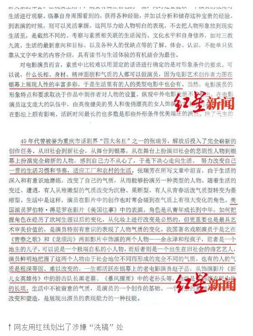
58页中,在阐述电影导演在选择演员时,首先挑选在气质、形象上符合剧作中所要求角色的演员后举例,“如30年代的影星,周旋被挑选在影片《马路天使》中饰演纯洁可爱的少女……解放初期崛起的优秀电影演员于蓝,她在《翠岗红旗》影片中饰演的向五儿获得成功之后,又被挑选饰演了《龙须沟》中的程娘子、《林家铺子》中的寡妇、《革命家庭》中的母亲周莲、《列火中永生》中的江雪琴等” 与原文中的阐述如出一辙。
QQ截图20190507055626.jpg
59页中,对上世纪40年代曾被誉为重庆市话剧界“四大名旦”之一的张瑞芳,美国演员罗伯特·德尼罗在影片《美国往事》中的表演,我国著名戏剧演员于是之在《青春之歌》和《龙须沟》两部影片中饰演的两个人物等的举例,与原文一模一样。

《电影演员必备的条件(转载)——演员必学篇》文章目前最早可查于2008年在博客上发布,曾被名为卡布提诺、北电孙红林、sherry—s等博主转载,目前该篇博文在博客上被删除或加密,皆无法正常浏览,仅存网页快照。

博士论文全文仅1处引注

此外,红星新闻记者查阅发现,张辉这篇《中国电影表演艺术的文化映像》博士论文除了在文末列举了一系列“参考文献”,全文仅在第33页有1处引注。

对此,中国传媒大学电影学博士、西南政法大学教师灰狼表示,论文的引注数量虽然没有硬性规定,但博士论文只有一处引注是个笑话。“十万字的博士论文低于80个引注都很难看,本科生的论文还至少几十个引注呢。”

“对任何学术写作来说,引注都是必须的,参考文献也需要是完整的,这是最基本的格式要求,没有引注的是杂志和网络文章。”灰狼说。

论文未过国家抽检

其导师为本科学历无个人专著

公开资料显示,全国层面的博士论文抽检自2000年开始实施,2010年开始教育部抽检博士论文直接从国家图书馆调取,基本上实现了抽检程序的“零干扰”。国务院学位委员会、教育部印发的《博士硕士学位论文抽检办法》中规定,博士学位论文的抽检比例为10%左右,学位论文抽检结果将反馈学位授予单位,并在一定范围内采取适当形式公布。

红星新闻记者了解到,在此前北京电影学院的一次校内会议上,通报了相关部门对于北京电影学院2016届博士学位论文抽检结果,不合格论文中就包括张辉的博士研究生学位论文《中国电影表演艺术的文化映像》。此后,校方并未对此事进一步深究。

翟天临事件后,陈浥被撤销博士研究生导师资格。北电在情况说明中称,导师陈浥未能认真履行学术道德和学术规范教育、论文指导和审查把关等职责。

此前,陈浥因被网友发现为本科学历且无专著担任博导遭到吐槽。据华夏时报等媒体报道,按照北京电影学院的要求,博士生导师一般需具有博士学位或出版多篇刊物专著,其刊登在表演学院官网简历里出版的著作共有《中国电影表演史略》、《创作与想象的驰骋》、《表演创作的第四台阶》、《影片分析透视手册》、《与当代中国导演对话》五本,其中并无个人专著,均为与他人合著或编著。

2019年3月19日,表演学院召开学风建设会议,强调学风建设的重要性,引导学生遵守学校各项规章制度,促进学生高质量地完成学业,秉承“尊师重道,薪火相传”校训,以向人民学习,为人民服务,做人民的艺术家的“三人民”艺术观为指导思想,从正面典型中树立榜样,从负面事例中吸取教训,同时号召大家要明确学术诚信与学术规范的重要性,要做到坚决不抄袭,不作假,认真刻苦,营造良好的学风建设氛围,促进学生全面健康成长成才。

3月20日,北京市委任命钱军接替侯光明,担任北京电影学院党委书记。据公开资料,钱军曾先后任职于北京林业大学、北京建筑大学,2014年4月任北京教育考试院党委书记、院长。现担任北京市高等教育学会监事长、北京市教育督导学会副会长。

打赏

微信扫一扫,转发朋友圈

已有 53 人转发至微信朋友圈

   本贴仅代表作者观点,与麻辣社区立场无关。
   麻辣社区平台所有图文、视频,未经授权禁止转载。
   本贴仅代表作者观点,与麻辣社区立场无关。  麻辣社区平台所有图文、视频,未经授权禁止转载。
高级模式 自动排版
您需要登录后才可以回帖 登录 | 注册

本版积分规则

复制链接 微信分享 快速回复 返回顶部 返回列表 关闭