麻辣社区-四川第一网络社区

校外培训 高考 中考 择校 房产税 贸易战
阅读: 2320|评论: 0

网民建言348国道自贡路段提速 自贡住建局:安排!

[复制链接]

发表于 2025-4-5 09:07 | 显示全部楼层 |阅读模式
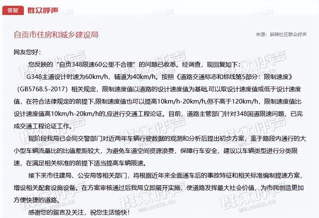
近日,自贡一位网民在“群众呼声—四川省网上群众工作平台”上留言,称自贡348国道限速60km/h设置不合理,希望相关部门能适当提速。

该网民写道,来自贡旅游的游客越来越多,348 国道路段作为重要的交通枢纽,关系到城市的经济发展。他希望相关部门能重视交通建设,进一步优化限速规定。

接到反映后,自贡市住房和城乡建设局核实后回复称:

G348 主道设计时速 60km/h,辅道 40km/h。根据规定,在符合法律规定的前提下,限制速度值可提高10km/h-20km/h(不高于 120km/h),高于设计速度 10km/h-20km/h 需进行交通工程论证,目前道路主管部门已完成该论证。

现阶段相关局会同交警部门经对近两年车辆行驶数据观测分析,提出初步方案,建议按车辆类型分类限速,并在满足相关标准下适当提高限速。
111.jpg
接下来市住建局、公安局等相关部门将编制提速方案,增设配套设施设备,方案审核通过后立即实施,以发挥道路最大社会价值。(麻辣社区 记者:陈玉楼 实习记者:黄融)


打赏

微信扫一扫,转发朋友圈

已有 0 人转发至微信朋友圈

   本贴仅代表作者观点,与麻辣社区立场无关。
   麻辣社区平台所有图文、视频,未经授权禁止转载。
   本贴仅代表作者观点,与麻辣社区立场无关。  麻辣社区平台所有图文、视频,未经授权禁止转载。
高级模式 自动排版
您需要登录后才可以回帖 登录 | 注册

本版积分规则

复制链接 微信分享 快速回复 返回顶部 返回列表 关闭