麻辣社区-四川第一网络社区

校外培训 高考 中考 择校 房产税 贸易战
阅读: 13054|评论: 29

[原创·贴图] 四川省暂停审批设立民办义务教育学校-燕园金秋何去何从?

[复制链接]

发表于 2021-6-17 17:15 | 显示全部楼层 |阅读模式
四川省暂停审批设立民办义务教育学校-
营山县的燕园金秋何去何从?
打赏

微信扫一扫,转发朋友圈

已有 104 人转发至微信朋友圈

   本贴仅代表作者观点,与麻辣社区立场无关。
   麻辣社区平台所有图文、视频,未经授权禁止转载。
   本贴仅代表作者观点,与麻辣社区立场无关。  麻辣社区平台所有图文、视频,未经授权禁止转载。

发表于 2021-6-17 18:06 来自麻辣社区客户端 | 显示全部楼层

发表于 2021-6-17 18:20 | 显示全部楼层
燕园金秋幼儿园+燕园金秋高级中学。

发表于 2021-6-17 18:37 | 显示全部楼层
十二年一贯制破灭了。
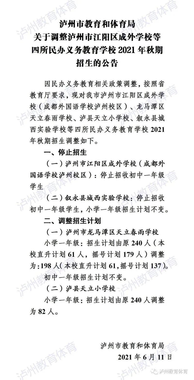
泸州调减民办义务学校招生.jpg

发表于 2021-6-17 19:01 | 显示全部楼层
燕园金秋,取得注册资格了么?

发表于 2021-6-17 19:10 | 显示全部楼层
这个学校都要招生了,那个还没有建的南山中学实验学校还要不要建额

发表于 2021-6-17 19:19 来自麻辣社区客户端 | 显示全部楼层
你们也太小看资本了,人家会没办法?

发表于 2021-6-17 20:37 来自麻辣社区客户端 | 显示全部楼层

发表于 2021-6-17 23:02 | 显示全部楼层
不清楚

发表于 2021-6-18 09:30 | 显示全部楼层
确实,比如南山中学实验学校每年出来的优秀学生还是非常多的,可以保留好的私立学校,让有钱和没时间照顾小孩的可以读私立。学费估计一年所有费用在3-4W之间。

发表于 2021-6-18 09:38 | 显示全部楼层
应该多建(公立)学校,义务教育

发表于 2021-6-18 10:30 | 显示全部楼层
义务教育不能成为资本的钱袋子!

发表于 2021-6-18 14:16 | 显示全部楼层
有公立有私立,你没钱就去读公立,有钱就去读私立,给别人一个选择而已

你以为阶层撕裂,其实早撕裂了

 楼主| 发表于 2021-6-18 14:42 | 显示全部楼层
1623977144(1).png

 楼主| 发表于 2021-6-18 14:44 | 显示全部楼层
中国李 发表于 2021-6-17 18:06
这些都批过了的吧

看我回复

 楼主| 发表于 2021-6-18 14:45 | 显示全部楼层
高知信 发表于 2021-6-17 18:20
燕园金秋幼儿园+燕园金秋高级中学。

嗯嗯嗯,有道理

 楼主| 发表于 2021-6-18 14:46 | 显示全部楼层
复兴路旁 发表于 2021-6-17 18:37
十二年一贯制破灭了。

贯彻执行到位

 楼主| 发表于 2021-6-18 14:46 | 显示全部楼层
莫其得名堂 发表于 2021-6-17 19:01
燕园金秋,取得注册资格了么?

看我回复

 楼主| 发表于 2021-6-18 14:46 | 显示全部楼层
福田在心 发表于 2021-6-17 19:10
这个学校都要招生了,那个还没有建的南山中学实验学校还要不要建额

静观其变

 楼主| 发表于 2021-6-18 14:47 | 显示全部楼层
kangga80 发表于 2021-6-17 19:19
你们也太小看资本了,人家会没办法?

有道理
高级模式 自动排版
您需要登录后才可以回帖 登录 | 注册

本版积分规则

复制链接 微信分享 快速回复 返回顶部 返回列表 关闭